解读|商品房市场如何更好满足购房者的合理住房需求?
扫描到手机,新闻随时看
扫一扫,用手机看文章
更加方便分享给朋友
来源:澎湃新闻/计思敏
3月5日,十三届全国人大五次会议开幕会在北京人民大会堂开幕,国务院总理李克强作政府工作报告。
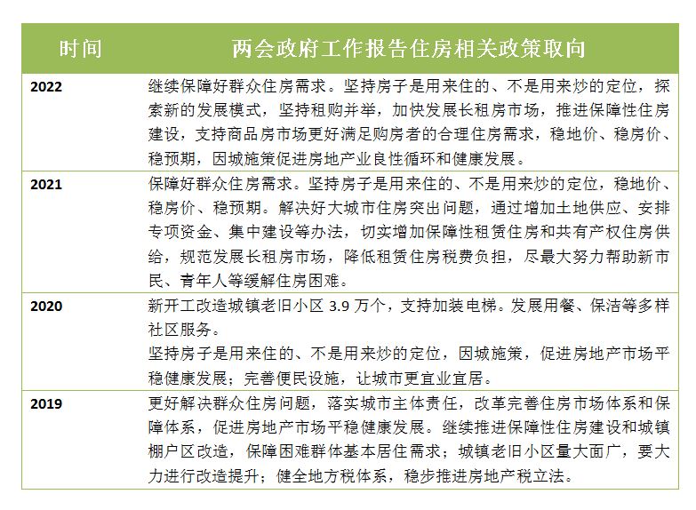
对于2022年房地产方面的工作部署,共120余字。工作报告指出,继续保障好群众住房需求。坚持房子是用来住的、不是用来炒的定位,探索新的发展模式,坚持租购并举,加快发展长租房市场,推进保障性住房建设,支持商品房市场更好满足购房者的合理住房需求,稳地价、稳房价、稳预期,因城施策促进房地产业良性循环和健康发展。
与往年政府工作报告相比,今年房地产工作任务有何变化?澎湃新闻对政府工作报告中的重要内容作逐一解读。
继续强调“房住不炒”定位
政府工作报告指出,坚持房子是用来住的、不是用来炒的定位。
中原地产首席分析师张大伟指出,连续多年明确了“房住不炒”,代表了房地产市场不会再次全面刺激宽松。2022年政府工作报告再次提及“房住不炒”,代表了房地产调控的基础不会变化,房地产市场的整体稳定依然是调控的主要方向,房地产市场不会出现明显大涨。“房住不炒”也代表了未来楼市政策将依然打击投资投机,对真实居住需求保护,未来微调的政策也有利于刚需。
合理住房需求受肯定
政府工作报告指出,支持商品房市场更好满足购房者的合理住房需求。
贝壳研究院首席市场分析师许小乐指出,合理住房需求中包括刚需和改善性住房需求。因此调控政策在保障刚需的同时满足改善性住房需求是关键。实际上,改善性住房需求在市场中的占比不断提高,贝壳研究院估算,全国改善性换房需求能够占到50%-60%,包括品质的改善和区域的改善。促进改善型需求释放,既能够打通二手房、新房和土地市场的循环,也能够促进城市更新改造投资,对于发展租赁市场也有非常大的帮助。可以说,在当前形势下,促进改善型需求能够有效缓解房地产企业资金困局。
因城施策促进行业健康发展
政府工作报告指出,因城施策促进房地产业良性循环和健康发展。
广东住房政策研究中心研究员李宇嘉指出,稳定的顶层设计下,今年预计会有较多城市松绑调控政策,甚至会出台扶持行业的政策措施,但是,政府工作报告也再次强调“房住不炒”,这也说明,出台纾困政策没问题,但不能突破刺激地产、救市、抬高地价房价的底线。同时,因城施策也意味着不是哪个城市都可以出台类似政策。如果后续市场反弹,预计调控收紧的基调又会占上风。
许小乐提到,当前已有部分城市因城施策,通过人才住房补贴、提高公积金贷款额度、降低首付比例、取消认房又认贷等政策,从需求端切实降低购房成本,有效促进了市场的筑底修复。预计后期房地产支持政策力度进一步加强、城市范围扩大,2022年全年房地产市场向好修复,实现良性循环和健康发展,为稳定宏观经济大盘发挥积极作用。
突出加快发展长租房发展
政府工作报告指出,探索新的发展模式,坚持租购并举,加快发展长租房市场,推进保障性住房建设。
许小乐提到,继2018年两会后,今年两会再次强调租购并举的战略,意味着今年租赁领域将在租赁“保障+市场”两条线并行发展,共同解决大城市不同类型人群的租房问题,租赁房源供给侧持续得到优化。另一方面长租房市场将得到快速发展,支持政策加快出台。去年两会提出“规范发展长租房市场”,随着去年中央、地方针对租赁领域监管政策的出台,租赁市场规范化发展环境基本形成,今年将更多出台土地、金融等支持租赁市场化发展的支持政策,通过发挥市场主体的力量,解决大城市租客多样化、品质化的租赁需求。
58房产研究院分院院长张波也指出,政府工作报告突出加快发展长租房的发展,重点还是解决大城市住房突出问题。同时,通过增加保障性租赁住房的方式来解决部分无房新市民尤其是青年人的居住问题。此外,充分调动市场主体参与租赁住房建设的积极性,有效增加租赁房源供给量,同时盘活存量房源,将有效改善租赁房源供需矛盾和错配问题。
强调行业“稳”字当头
政府工作报告指出,稳地价、稳房价、稳预期。
浙江大学国际联合商学院数字经济与金融创新研究中心联席主任、研究员盘和林指出,今年房地产市场更强调“稳”,这与去年底中央经济工作会议提出的“稳字当头、稳中求进”的工作总基调也基本一致。总体来说,今年的房地产市场应该会好于去年,但也需要注意房价、地价以及预期的稳定,这也意味着政府不希望房地产市场出现大涨或大跌。
另一方面,ICCRA住房租赁产业研究院院长赵然认为,未来保障性租赁住房市场供给将起到加强民生兜底保障的作用,解决群众的住房民生问题,真正实现房住不炒、平抑房价。从发展循环角度,保障性租赁住房公募REITs将以长期主义的持有运营逻辑改变传统房地产行业“高周转”的销售逻辑,促进行业良性循环和健康发展,从根本上实现稳定地价、稳定房价的目标。
声明:本文由入驻焦点开放平台的作者撰写,除焦点官方账号外,观点仅代表作者本人,不代表焦点立场。

