10.8早报 | 青岛再开放停车场169个,共10013个泊
扫描到手机,新闻随时看
扫一扫,用手机看文章
更加方便分享给朋友
1、青岛向社会开放机关事业单位停车场
为缓解停车难,更好地发挥公共资源的社会效益,继今年7月青岛市首批机关事业单位专用停车设施进行错时开放共享后,前不久再度向社会开放机关事业单位停车场169个,泊位10013个。截至目前,青岛市已陆续开放机关事业单位停车场184个,泊位12500余个。

据悉,停车场共享对象为7座以下小型非营运载客汽车。开放时间具体如下:一是工作日期间,原则上当日18:00后开始开放,次日7:30前必须驶离。当日22∶00至次日6∶00不予进出;二是休息日(双休日、法定节假日)全天候开放,22∶00至次日6∶00不予进出。停放车辆须于开放时间结束前驶离停车场,以免影响正常办公秩序,如遇救灾应急、重大活动等其他特殊情况需临时取消对外开放的,将预先对外公告,并明确恢复时间。
“我们呼吁广大市民朋友遵守共享停车场相关管理规定,遵守停车场错时共享时间规定,按照场内引导标识规范停车;不得损坏停车场内公共设施,如有损坏应承担相关赔偿责任;对不遵守停车场管理规定的,或两次(含两次)以上违规停放、不按规定驶离且拒不整改的车辆,将纳入黑名单,不再享受共享服务政策。”市市政公用工程建设发展中心负责人说。
下一步将按照市委市政府工作部署,充分发挥区市政府主导作用,持续推动剩余机关事业单位停车场年底前全部开放。同时,酒店、景点、商场、写字楼、体育场、银行等单位也将陆续开放共享。
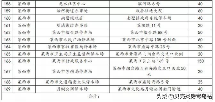
目前部分第二批机关事业单位停车设施开放共享清单↓↓↓






二、这三条地铁线路争取年内开工
近日,地铁2号线二期工程(东段)、5号线工程、7号线二期工程等三个项目的土建施工资格预审公告同时对外发布,意味着这三条线路正朝着尽早开工建设的目标全力推进。
地铁2号线二期工程(东段)
地铁2号线二期工程(东段)起于李村公园站(已开通)止于世博园站,线路从一期工程李村公园站站后折返线北端引出,沿夏庄路北上下穿下王埠立交后转向金水路,沿金水路向东敷设,经青银高速、佛耳崖、臧村、李家上流后沿常川路北行,拐入世园大道向东敷设,在滨海公路路口西侧设世博园站。线路长约8.9公里,均为地下线,设站8座,平均站间距1.14公里,其中2座换乘站(下王埠站与15号线换乘,世博园站与既有11号线换乘)。设置世园停车场1座,接轨于龙川路站。
地铁5号线工程
地铁5号线工程起于麦岛路站,止于云岭路站,线路位于崂山区、市南区、市北区,经麦岛路、宁夏路、宁海路、昌乐路,穿过胶济铁路和邮轮母港后沿杭州路、瑞昌路进入欢乐滨海城,后沿镇平路穿过胶济铁路,沿郑州路、常宁路、劲松七路、银川东路、海尔路、香港东路敷设至终点云岭路站。线路长约32.36公里,均为地下线,共设28座车站(其中闫家山站由8号线共建)。全线设车辆段1座。
地铁7号线二期工程
地铁7号线二期工程分南、北两段:南延段自与8号线沧口机场换乘站起,线路向北穿过地块,在振华路与重庆路路口西侧设置振华路站(与3号线换乘);出站后线路并行重庆中路西侧向北,过金水路后至一期工程起点兴国路站。南延段线路长约3.78公里,全部为地下线,设置3座车站,其中换乘站2座,平均站间距1.23公里。北延线路起自一期工程终点东郭庄站,沿S209向北,经桃源二路转入墨城路,沿墨城路穿过即墨中心城区,途经九江路、长江四路、长江二路、文化路、蓝鳌路,过鹤山路,青威路,在青威路设青威路站,青威路站为车辆段接轨站,后线路继续沿墨城路向北,至终点营普路站,营普路站为车辆段接轨站。北延段线路长约14.32公里,全部为地下线,设置10座车站,其中换乘站1座,平均站间距1.15公里;设置北安停车场1处。
8月底,国家发改委原则同意我市城市轨道交通第三期建设规划,建设2号线二期、5号线、6号线二期、7号线二期、8号线支线、9号线一期和15号线一期,共7个项目,线路规模139公里,估算总投资980.7亿元。三期建设规划的获批,使得我市轨道交通获批里程达503公里。9月23日,青岛地铁集团党委书记、董事长张建刚做客“民生在线”时介绍,为加快推进地铁三期建设规划中各条线路前期工作,地铁集团先期启动了部分勘察设计工作,以稳定和优化线站位方案,缩短从线路批复到开工的时间。在具备条件的情况下,今年力争开工建设2号线二期、5号线和7号线二期,其他4条线路计划2022年开工建设。
三、预计年底正式开业!青岛将再添逛街好去处
首创奥特莱斯项目定位为国际时尚、潮流生活、休闲体验一站式的品牌折扣购物中心,项目位于火炬路以南、田海路以北,项目规划用地面积约141亩,建筑面积约10万平方米。作为山东省第二座首创奥特莱斯项目,青岛首创奥特莱斯规划引进品牌数量近300个,配套停车位2000余个,预计将于今年年底正式开业。

项目将设置六大主题街区,配备5层独立停车楼,并将打造旱地喷泉景观、欧式风情主题街区等一系列亮点景观。

远眺奥特莱斯项目南侧,一条崭新的道路正在铺就,首创奥特莱斯周边道路及综合配套工程近日通过了竣工验收,道路通车后将承担起市民健身中心、会展中心、首创奥特莱斯周边的交通疏解功能,串联起青岛高新区西片区高端品质商业生活圈。

免责声明:
1.本专题内全部楼盘图片均为效果图,具体以楼盘实际情况为准。
2.本专题楼盘价格及优惠信息采集于2021年10月8日,实际信息可能有变动,请以销售现场实际信息为准。
3.专题内楼盘优惠信息已与售楼处核实,并签订书面协议,当下优惠即为文中所列,如有变动,以售楼处当日最终销售实际为准。
4.因时间、市场、政策等发生变化,以上信息仅供参考,不作交易依据使用,文中所涉及装修状况、标准以合同为准。
5.本专题内楼盘面积均为建筑面积。
6.文章、图片来源:青岛发布。
声明:本文由入驻焦点开放平台的作者撰写,除焦点官方账号外,观点仅代表作者本人,不代表焦点立场。

