广州结束15年楼市限制政策,其他一线城市会跟进吗?
扫描到手机,新闻随时看
扫一扫,用手机看文章
更加方便分享给朋友
来源:澎湃新闻/计思敏
近日,广州市商务局发布《广州市提振消费专项行动实施方案(征求意见稿)》,在有序减少消费限制方面,提出全面取消限购、限售、限价,并降低贷款首付比例和利率。此举标志着广州长达15年的楼市限制政策正式走向终结。
在广州发布松绑政策的同一天,国务院常务会议指出,进一步优化现有政策,提升政策实施的系统性有效性,多管齐下稳定预期、激活需求、优化供给、化解风险,更大力度推动房地产市场止跌回稳。
华泰证券研报显示,本次表态是今年以来国常会首次专门提及房地产,考虑到其指引性意义,预计后续政策空间有望拓宽。
广州结束15年楼市限制政策
从政策轨迹看,广州楼市的限制政策已走过15年。最早在2010年10月,广州市发布“国五条”的本地化版本,开始了广州楼市的限购之路。此后,2013年、2017年,广州限购政策持续加码,2023年开始广州开启松绑进程。
广州大力度退出限制措施其实是在2024年。当年5月,广州宣布取消2年限售政策,9月全面放开限购。彼时限价政策虽未正式发文取消,但实际已不再设定官方指导价。
“从统计局公布的房价数据来看,广州是一线城市中房价下行压力相对大的城市,今年以来一二手房依然处于下行通道。”58安居客研究院院长张波分析道。
从安居客线上的二手挂牌房价来看,6月虽然整体房价已经趋稳,但包括白云、番禺、南沙、增城等外围区域的房价下跌表现仍为明显。因此,通过优化房地产政策,进一步消除行政干预,让市场回归供需主导。
在广州发布松绑政策的同一天,国务院总理李强主持召开国务院常务会议,明确提出“进一步优化现有政策,更大力度推动房地产市场止跌回稳”。这一表述相较此前“持续巩固稳定态势”的提法,政策力度显著升级。
华泰证券研报指出,去年“9·26”以来的政策组合拳颇具成效,但今年4月、5月重点19城销售面积同比增速分别降至7%、0%,说明尚需增量政策持续发力。参照2025年4月政治局会议的表态“持续巩固房地产稳定态势”,此次国常会表达递进为“更大力度推动房地产市场止跌回稳”,更强力度的措辞标志着或有更具针对性的增量政策在路上。
天风证券研报也提及,“多管齐下”反映“促需求”政策将维持全面宽松基调,如门槛放松、成本降低、增量激发等行政手段有望延续。
“激活需求方面,6月13日,广州重申全面取消限购、限售、限价,降低贷款首付比例和利率,预计北上深也有望继续优化限制性政策,促进需求释放。”中指研究院政策研究中心总监陈文静解读道。
其他一线城市会否跟进?
“广州取消三限政策是一个重要启示。”上海易居房地产研究院副院长严跃进指出,更大力度推动房地产止跌回稳,重心在于强调力度和方向,从当前房地产市场形势出发,在推动房地产市场回稳方面体现更大力度。各地对房地产市场的认识要更加精准,节奏和力度方面都应有新表现。
不过,在其看来,不同的城市,在政策的表现和宽松形式上是有差异的,也呈现了分化的现象,这也是立足于市场形势的差异而进行的。
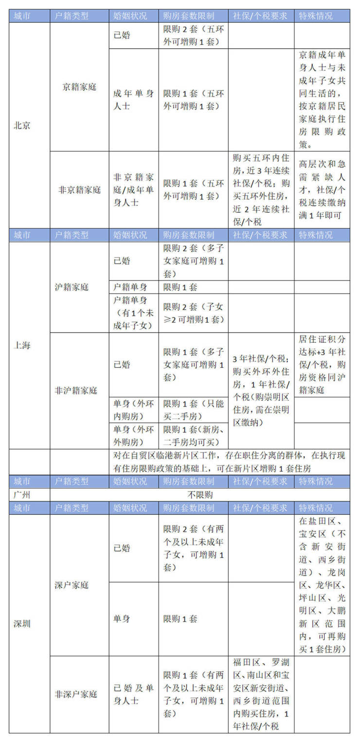
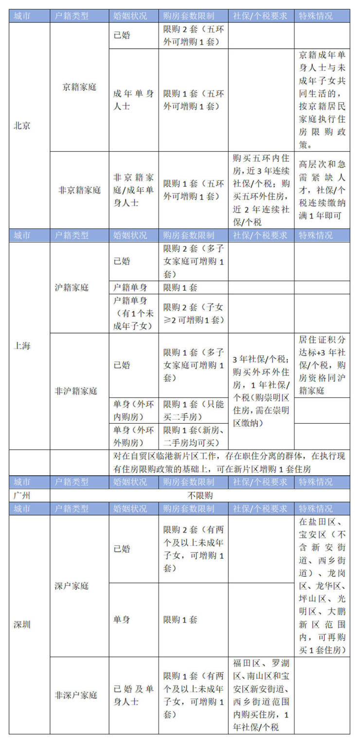
从其他一线城市来看,去年以来,楼市的限制措施也在逐步优化退出,不过当前除广州外,北京、深圳和上海仍有保留。
北京上一次大力度调整商品住房限购政策是去年的9月。彼时,北京政策提及缩短非京籍家庭购房所需缴纳社保或个税年限。对非京籍家庭购买五环内住房的,社保或个税缴纳年限调减为“购房之日前连续缴纳满3年及以上”;购买五环外住房的,进一步调减为“购房之日前连续缴纳满2年及以上”。同时,调整通州区住房限购政策,居民家庭购买通州区商品住房,按全市统一政策执行。
上海则先后于2024年的1月、5月以及9月三次优化楼市政策,一系列新政涵盖了放宽购房限制、降低首付门槛、优化贷款利率等。目前上海的限购政策仍按户籍、区域、家庭结构等设置一定的限购门槛;深圳则在去年9月分区调整限购,核心区购房仍需社保或个税证明。
在限售政策上,广州和深圳均已取消限售,其中深圳于去年9月明确取消商品住房和商务公寓转让限制,商品住房和商务公寓取得不动产权登记证书后,可上市交易。上海和北京等地则尚未完全取消限售政策。
在业内看来,一线城市上一轮大力度松绑政策集中于去年的5月及9月。如今广州全面松绑“三限”,后续其他一线城市是否会跟进,又将对全国房地产市场产生怎样的影响,值得持续关注。
以下是澎湃新闻梳理的一线城市目前仍在执行的购房政策(政策未涉及企业、港澳台、外籍人士等):
声明:本文由入驻焦点开放平台的作者撰写,除焦点官方账号外,观点仅代表作者本人,不代表焦点立场。

