青岛万达地产被重罚
扫描到手机,新闻随时看
扫一扫,用手机看文章
更加方便分享给朋友
来源:青岛商业公众号
近日,据青即市监处罚〔2022〕419号显示:8月22日,即墨区市场监督管理局发布了关于青岛万达地产开发有限公司对规划中的文化教育设施作误导宣传的行为的案件,青岛万达地产开发有限公司对规划中的文化教育设施作误导宣传,违反了《中华人民共和国广告法》第二十六条排名前列款第(四)项、依据《中华人民共和国广告法》第五十八条排名前列款第(八)项,即墨区市场监督管理局对其处以罚款叁拾伍万元整的行政处罚。
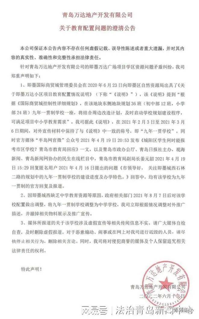
因为教育配套资源面临缩水,即墨万达在今年跟业主和媒体“硬刚”了一把。6月12日,青岛万达地产开发有限公司还通过微信公众号发布过《青岛万达地产开发有限公司关于教育配置问题的澄清公告》。
在公告中,青岛万达强硬宣称:媒体所报道的关于该学校涉及虚假宣传等相关传闻不实,请广大媒体自检自查,及时删除虚假报道,对于恶意煽动、闹事或在网上对我司进行诋毁的人员,请尽快停止相关行为,删除相关言论。同时,我司将对侵犯商誉的媒体及个人保留追究相关责任的权利。
口气颇为硬朗。
不过,即墨区市场监督管理局于8月22日发布的处罚公告显示,青岛万达地产开发有限公司因对规划中的文化教育设施作误导宣传,被处以罚款叁拾伍万元整的行政处罚。
也就是说,指责媒体误导宣传的即墨万达,因为误导宣传被罚35万元!

当初有多硬朗,现在就有多尴尬。
经历过低谷的万达,眼见得就要东山再起,希望支撑他们再起的底气是过硬的质量,而不仅仅是硬嘴巴。
万达琴岛one售楼处工作人员接受媒体采访时称,他们只是将政府关于九年一贯制学校规划建设等方面政策向业主们如实反映,并未涉及关于商业方面的虚假宣传等违法违规行为。现在万达因为对规划中的文化教育设施作误导宣传被罚了35万,因没有达到合同内万达已经容属于违约,该怎么赔偿业主们呢?
声明:本文由入驻焦点开放平台的作者撰写,除焦点官方账号外,观点仅代表作者本人,不代表焦点立场。

