青岛未来15年城市更新规划!《青岛市城市更新专项规划(2021-2035年)》通过
扫描到手机,新闻随时看
扫一扫,用手机看文章
更加方便分享给朋友
来源:卓易数据
近日,市政府组织召开青岛市国土空间规划委员会,会议审议通过了市自然资源和规划局组织编制的《青岛市城市更新专项规划(2021-2035年)》。
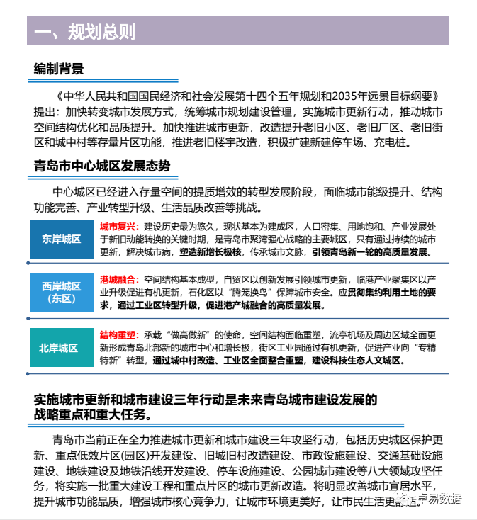
划期限为2021-2035年,近期至2025年,与在编的青岛市国土空间总体规划(2021-2035年)一致。规划范围分为中心城区和外围城区两个层次:

中心城区(范围与在编的国土空间总体规划一致),包括市南区、市北区、李沧区、崂山区、西岸城区(东区)、北岸城区。规划重点是确定城市更新目标、原则、策略,识别更新对象,明确重点区域和主要更新方式,进行分区分类更新指引。
外围城区包括西岸城区(西区)、即墨区、胶州市、平度市、莱西市等外围区市的现状城区。规划重点是识别更新对象,明确重点区域。

构建“一环一带两轴”的更新轴带,培育“一核五极”的更新增长引擎,引入高端要素,形成发展新动能,营造环湾赋能的“增长极核场景”,带动青岛高质量发展。
一环:胶州湾生态休闲环
一带:胶州湾老城有机更新示范带
两轴:张村河科技创新、自贸区港城融合
一核:历史城区复兴核
五极:城市更新增长极,包括浮山湾、北客站、株洲路-张村河、流亭机场、保税港区。

按照坚守产业空间、产城融合发展的要求,塑造迭代升级的“产城融合场景”,通过胶济铁路沿线产业转型、张村河沿线科技创新、胶黄铁路沿线港城融合三条主要更新轴线,构建中心城区特色产业走廊,促进产业集群发展。
地铁规划:

城市更新规划原文如下:全文可+底部王公子私信获得。


















声明:本文由入驻焦点开放平台的作者撰写,除焦点官方账号外,观点仅代表作者本人,不代表焦点立场。

