央地联手多管齐下“保交楼”:政策性银行资金支持 地方政府立军令状
扫描到手机,新闻随时看
扫一扫,用手机看文章
更加方便分享给朋友
来源:澎湃新闻/计思敏
自今年7月底“保交楼、稳民生”被首次写入中央政治局会议文件后,无论是中央层面、地方政府、还是房地产企业都在积极发力,开展“保交楼”相关工作。在多方合力下,目前“保交楼”的政策工具正在不断完善。
多部委推进政策性银行专项借款保交楼
从中央层面来看,关于保交楼专项工作,9月14日,住房和城乡建设部新闻发言人、住房改革与发展司司长王胜军在“中国这十年”系列主题新闻发布会上表示,目前专项工作正在紧张有序地进行当中。
在这之前,今年8月,住建部会同财政部、人民银行等有关部门出台专门措施,以政策性银行专项借款的方式,支持有需要的城市推进已售逾期难交付的住宅项目建设交付。
可以看到的是,以政策性银行专项借款“保交楼”的方式正在郑州积极开展。
据《大河财立方》,9月13日,郑州市安置房建设和问题楼盘攻坚化解工作领导小组办公室印发《关于对拟使用保交楼专项借款项目开展全面审计的通知》。通知显示,根据国家九部委关于保交楼专项借款使用相关规定和要求,郑州将对全市范围内使用保交楼专项借款项目开展全面审计。通知附郑州专项借款项目汇总情况,截至9月12日,郑州专项借款申报项目共计95个。
同时,多家央企和AMC(不良资产管理公司)出面积极参与房地产项目盘活。
以四大国有金融资产管理公司之一的长城资产为例,据官方微信号“中国长城资产”7月8日披露的信息,上半年,长城资产与12家重点受困房企开展多轮对接及项目筛选,对受困房企提供的意向纾困项目资产深入研判。目前已成功落地增量投入带动存量化解的深圳某项目,另有2个项目已批复正在出资,同时围绕7家受困房企的8个重点项目正在稳步推进中,金额合计约80亿元。
长城资产表示,根据资产特性、企业诉求等情况,长城资产拟分类制定风险化解措施,一是引入央国企头部稳健型房企实施并购重组,二是有效隔离风险推动后续开发与保交房,三是开展类共益债模式盘活底层资产,四是着力探索轻资产盘活模式。
另以中国信达为例,官方微信号“中国信达”于8月29日披露的信息显示,在深度参与受困房企风险化解方面,中国信达通过存量债务重组、续建资金补足、引入品牌代建、项目封闭运作、协调地方政府等房地产风险化解有效路径,落地原佳兆业集团广州南沙“悦伴湾”等一批受困房企风险化解项目,保障4424套商品房按期交付,解决拖欠农民工工资近1亿元,兑付200户、10亿元房地产企业理财产品,支付271户、5.8亿元上游供应商欠款,带动354亿元存量项目复工复产。
同时,不少央企出手收购民营房企项目股权;亦有国资国企宣布战略投资入股民营房企。
地方政府立“军令状”
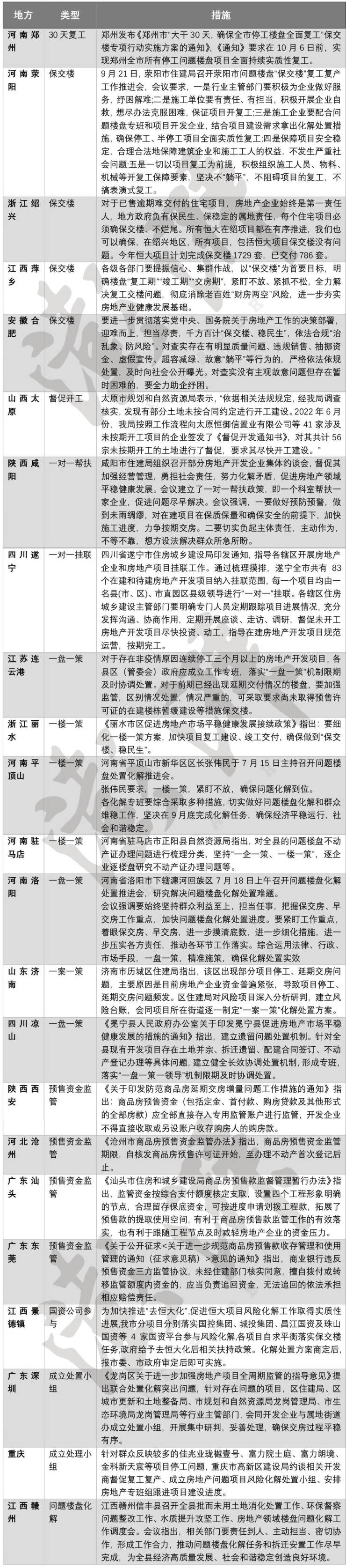
从地方层面来看,据澎湃新闻不完全统计,7月以来,包括河南郑州、河南荥阳、浙江绍兴、江西萍乡、安徽合肥、山西太原、陕西咸阳、四川遂宁、江苏连云港、浙江丽水、河南平顶山、河南驻马店、河南洛阳、山东济南、四川凉山、陕西西安、广东汕头、江西景德镇、重庆、河北沧州、广东东莞、广东深圳、江西赣州等地出台“保交楼”措施,包括对问题项目“一盘一策”及时协调处置,各级领导对项目挂联兜底,加强预售资金监管,协调引入区域国企和金融机构来盘活项目等。
其中,郑州立下“军令状”,要求全市停工楼盘在30天内全面复工。
据大河报9月7日报道,近日,郑州市印发《郑州市“大干30天,确保全市停工楼盘全面复工”保交楼专项行动实施方案》的通知。通知指出,10月6日前,实现郑州全市所有停工问题楼盘项目全面持续实质性复工。
上述通知要求,要围绕停工问题楼盘项目不能按期交房、停工烂尾的原因,集中全部力量和有效资源攻坚克难,全力化解停工问题楼盘项目中存在的突出矛盾和主要问题,以停工问题楼盘项目全面持续实质性复工作为化解研判的最终标准。
另以绍兴为例,9月19日,微信公众号“绍兴发布”发布《破局突围!绍兴力争“保交楼”优等生》,其中提到,绍兴成立房地产专班,定期对全市所有住宅项目全面排查,针对重点项目,制定风险化解“一楼一策”,通过指导督促属地成立风险项目处置专班、设立项目资金安全账户、统筹项目资金使用、盘活存量资产等措施,全力落实“保交楼、稳民生”目标任务。
绍兴市房地产市场平稳健康发展攻坚行动工作专班办公室相关负责人在接受媒体采访时表态,所有恒大在绍项目都在有序推进,我们也可以确保,在绍兴地区,所有项目,包括恒大项目保交楼没有问题。今年恒大项目计划完成保交楼1729套,已交付786套。
另外,陕西咸阳、四川遂宁提出“一对一帮扶”、“一对一挂联”。陕西咸阳要求,对在建项目在保质保量和确保安全的前提下,加快施工进度,力争按期交房。
诸葛找房数据研究中心高级分析师陈霄认为,在中央提出保交楼以来,多城积极探索纾困模式,推进保交楼工作。其中,郑州作为排名前列针对“保交楼”问题制定出明确高效的治理方案的城市,体现出郑州对促进楼市恢复、化解房企风险、保障购房群体权益的决心,此举对市场信心的提振有着重大的助力作用,同时也将对其他存在交付压力的城市提供一定的借鉴。
多地成立房地产纾困基金盘活行业流动性
除了明确“保交楼”,近期以来,多地政府牵头,联动地方AMC、地方国企等多种形式的国有资本,共同成立房地产纾困基金。
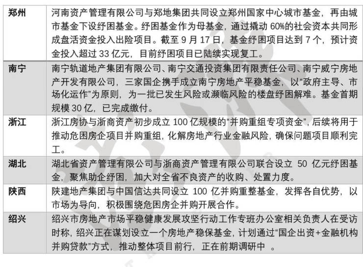
据中指研究院统计,今年以来,包括郑州、南宁、浙江、湖北、陕西、绍兴等省市明确设立纾困基金,稳定房地产市场发展。
以郑州为例,今年8月5日,《郑州市房地产纾困基金设立运作方案》正式发布,按照方案内容,郑州市房地产纾困基金按照“政府引导、多层级参与、市场化运作”原则,由中心城市基金下设纾困专项基金,规模暂定100亿元。
按照运作方案,纾困基金作为母基金,通过撬动60%的社会资本共同形成盘活资金投入出险项目。
据《郑州日报》,截至9月17日,基金纾困项目达到7个,预计资金投入超过33亿元,目前纾困项目已陆续实现复工。
再以南宁为例,据南宁日报消息,广西壮族自治区南宁市设立南宁市平稳房地产基金,基金首期规模30亿元,首笔出资已于8月18日完成缴付,后续资金将陆续到位,现已围绕“保交楼、稳民生”开展工作,对部分项目进行调研。
另据新华社报道,除地方政府外,资产管理公司也开始加速入场。继中国华融与阳光集团签署纾困重组协议后,中南控股与江苏资产8月10日宣布合作纾困。根据协议,江苏资产或其指定主体与中南控股或其指定主体共同设立规模20亿元、存续期3年的基金,用于中南控股及关联方投资的项目合作,包括存量债务重组、现有项目续建等。
中指研究院认为,短期内,纾困基金通过推动出险项目的收并购,解决了项目层面的风险问题。长期来看,纾困基金最主要的作用是通过联动市场盘活项目之后,为相关房企注入流动性,企业可将回笼的现金注入其他项目,进而重新盘活集团的整体流动性。当各地的基金推动本地项目逐步解困,出险企业也有望重振旗鼓,为行业再度稳定起到支撑作用。
同时,本次住建部强调“保交楼”专项工作正在紧张有序推进,明确当前专项借款跟进的节奏,进一步释放了积极信号。监管部门政策性银行专项借款的落位,也将促使各地加快政策落地速度,保障项目复工复产,及时交付。
房企自救,表态“保交楼”
从企业自身来看,不少房企正努力寻求融资,并积极展开自救。
包括先进集团、中骏集团、绿地控股等企业正与相关部门积极沟通,计划推进与中债信用增进公司的合作。
据澎湃新闻了解,此前,中国银行间市场交易商协会曾两次召集多家民营房企举行座谈会,探讨通过中债信用增进投资股份有限公司增信支持的方式支持民营房企发债融资。
据知情人士此前向澎湃新闻透露,首批获增信发债房企共8家,包括龙湖集团(00960.HK)、金地集团(600383.SH)、碧桂园(02007.HK)、旭辉控股集团(00884.HK)、新城控股(601155.SH)、远洋集团(03377.HK)、美的置业(03990.HK)和滨江集团(002244.SZ)。
第二次座谈会,交易商协会召集了包括中南建设(000961.SZ)、金科股份(000656.SZ)、宝龙地产(01238.HK)、世茂集团(00813.HK)、富力地产(02777.HK)等多家民营房地产企业。
在多方努力下,部分房企表态“保交楼”。
9月12日,据恒大官网消息,恒大集团召开复工复产保交楼周例会,恒大集团董事长许家印在会上通报了复工复产情况并提出两点要求。许家印提到,公司要切实履行好企业主体责任,要大干苦干拼命干,为复工复产保交楼努力拼搏。
9月9日,据微信公众号“建业集团”,建业地产召开秋季工作部署会,对“保交楼、稳民生”专项工作进行了全面动员和周密部署。此次秋季工作部署会进一步明确了“保交楼”工作将成为建业地产下一阶段的工作重点。针对下一步的保交楼工作,建业地产明确提出“加大销售力度、利用好政府纾困政策、精准分配资金、与合作方充分沟通、建立专班及动态计划”五项具体措施,全力做好在复工过程中的资金和组织保障。
声明:本文由入驻焦点开放平台的作者撰写,除焦点官方账号外,观点仅代表作者本人,不代表焦点立场。

