上海闵行国企收购存量商品房用作保租房:单项目不低于7500平方米 毛坯精装均可报名
扫描到手机,新闻随时看
扫一扫,用手机看文章
更加方便分享给朋友
来源:每日经济新闻/刘颂辉
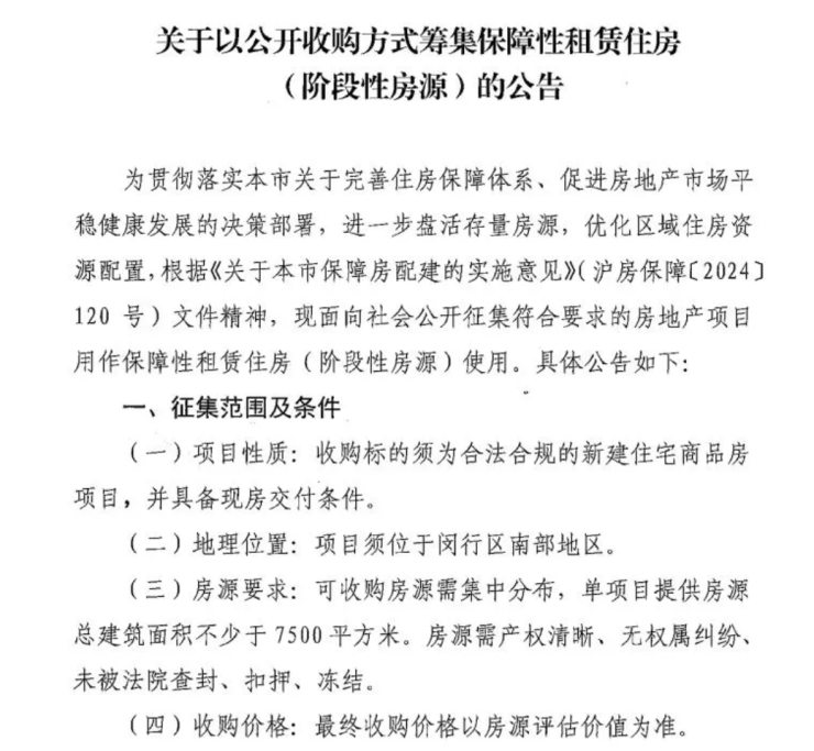
6月9日,上海市闵行公共租赁住房投资运营有限公司发布《关于以公开收购方式筹集保障性租赁住房(阶段性房源)的公告》,面向社会公开征集符合要求的房地产项目用作保障性租赁住房(阶段性房源)使用,意向单位于6月10日开始正式报名。
天眼查显示,上海市闵行公共租赁住房投资运营有限公司为上海闵房(集团)有限公司旗下的全资子公司,控股股东为闵行区国资委。

6月10日,上海市闵行公共租赁住房投资运营有限公司一位负责人通过电话向《每日经济新闻》记者确认了上述公告的真实性。其表示,公司计划将住房保障事业做大做强,因此需要向开发商收购更多的房源,至于房源是毛坯还是精装,并没有要求。
公告显示,征集范围和条件主要有四个方面:首先收购标的须是合法合规的新建住宅商品房项目,并具备现房交付条件;其次,项目的地理位置须在闵行区的南部地区;第三,可收购的房源需集中分布,单项目提供房源总建筑面积不少于7500平方米,房源产权清晰、无权属纠纷、未被法院查封、扣押、冻结;最后,收购价格方面,最终以房源评估价值为准。
根据公告要求,意向单位的报名时间为6月10日—16日,共7个自然日,意向单位需要提交营业执照、房地产权证、测绘报告原件及复印件,另外房源相关资料包括项目概况、房源明细表(一房一价)。
据上述负责人介绍,主要征集范围在吴泾、颛桥、闵行老城和浦江等闵行南部区域,目标是在一个楼盘里进行收购,建筑面积不低于7500平方米。目前,公司运营的租赁住房项目已有30余个,这次收购后也将用作保障性租赁住房。
每经记者随后联系了多家在闵行区南部地区开发楼盘的房企人士。一位房企内部人士认为,本次收购规模不大,按照单套房源80平方米计算,收购范围在百套房源左右,可能会先从央企或者地方国企开发商的项目中产生。
“上海闵房集团”微信公众号显示,上海市闵行公共租赁住房投资运营有限公司成立于2011年8月,主营业务为公租房投资、建设、租赁经营和管理,为符合条件的住房困难家庭、新就业职工和外来务工人员提供住房保障,解决区内重点单位人才的安居问题。截至去年9月底,该公司在管保障性房源近6500套,总面积45.39万平方米。
上海易居房地产研究院副院长严跃进分析指出,今年以来,各地持续推进收购闲置土地和库存商品房,此前更多出现在二三线城市中。此次上海闵行的政策发布,意味着上海在收购库存商品房方面开始发力。从模式上看,和其他城市的做法有相似性,说明地方政府及国有企业积极探索多元化住房供应模式,通过此类模式,既化解了郊区市场库存,也有效促进保障房的供给。
监测数据显示,此次项目收购的闵行南部区域,今年上半年部分楼盘的认购情况略有降温,过去的项目落实摇号政策现在也开始取消。严跃进表示,这说明结构性的去库存状况开始出现。因此,收购存量商品房,本质上是在房地产市场稳中向好和供求关系优化的基础上,区域市场的又一动作,有助于区域市场的供求关系更加均衡。
声明:本文由入驻焦点开放平台的作者撰写,除焦点官方账号外,观点仅代表作者本人,不代表焦点立场。

