【半年报】2025年上半年青岛市房地产市场总结分析
扫描到手机,新闻随时看
扫一扫,用手机看文章
更加方便分享给朋友
来源:卓易数据
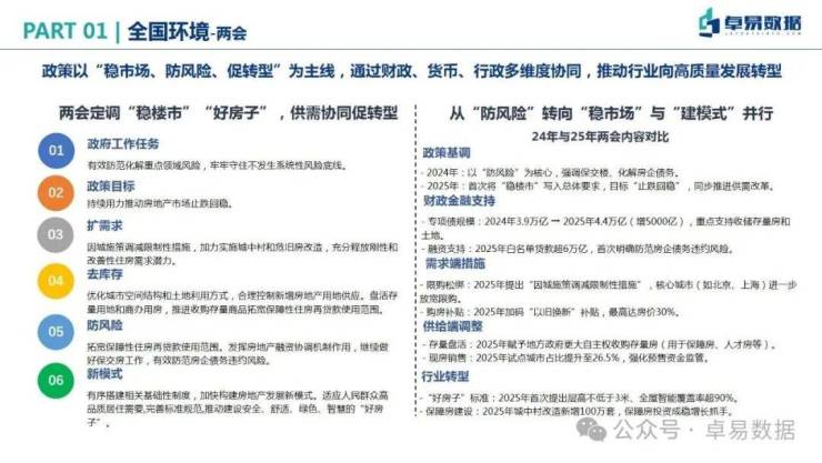
2025年青岛楼市上半年三、四月份进入活跃期,在五六月份热点板块、热点项目出现翘尾,由于6月的“努力”,整体成交量相比去年是增长的,实际层面二手房比新房活跃。
声明:本文由入驻焦点开放平台的作者撰写,除焦点官方账号外,观点仅代表作者本人,不代表焦点立场。

