杭州挂牌今年第四批次住宅用地 起始总价153.86亿元
扫描到手机,新闻随时看
扫一扫,用手机看文章
更加方便分享给朋友
来源:澎湃新闻/计思敏
3月29日,杭州市规划和自然资源局发布2024年第四批住宅用地挂牌公告。
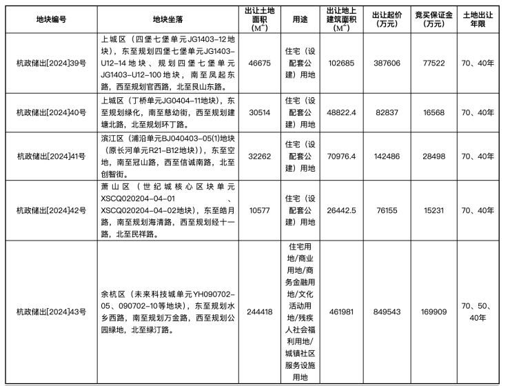
此次出让的5宗地块分别位于上城区(2宗)、滨江区(1宗)、萧山区(1宗)、余杭区(1宗)。5宗地块起始总价共计153.86亿元,出让土地面积71.09万平方米,并将于2024年4月29日交易。
按照竞买规则,本次挂牌出让宗地实行自由竞价,按照价高者得的原则确定竞得人。
本次出让的5宗地块均设有项目销售最高限价。

5宗地块中,项目销售限价最高的地块为杭政储出[2024]39号,即上城区四堡七堡单元JG1403-12地块,该地块东至规划四堡七堡单元JG1403-U12-14地块、规划四堡七堡单元JG1403-U12-100地块,南至凤起东路,西至规划官西路,北至艮山东路。地块出让地上建筑面积102685平方米,起始总价387606万元。
按照地块出让须知,本宗地块所建商品住房毛坯销售均价不高于56000元/平方米,且毛坯销售最高单价不高于61600元/平方米。如实施装修销售的,装修价格不高于5500元/平方米。
起始总价最高的地块为杭政储出[2024]43号地块,即余杭区未来科技城单元YH090702-05、090702-10等地块,该地块东至规划水乡西路,南至规划万金路,西至规划公园绿地,北至绿汀路。该地块出让地上建筑面积461981平方米,起始总价849543万元。
按照地块出让须知,本宗地块所建商品住房毛坯销售均价不高于32100元/平方米,且毛坯销售最高单价不高于35310元/平方米。如实施装修销售的,装修价格不高于4000元/平方米。
声明:本文由入驻焦点开放平台的作者撰写,除焦点官方账号外,观点仅代表作者本人,不代表焦点立场。

