5.27早报 | 官方通知!关于青岛市新就业无房职工发放住房
扫描到手机,新闻随时看
扫一扫,用手机看文章
更加方便分享给朋友
VR真房源!还是贝壳全
贝壳找房青岛站邀您一起来看⇊
一、厉害了!较新发展规划公示!青岛这个区未来不可限量
近年来,城阳区基础设施方面的发展有目共睹,同时也有短板需补齐。“十四五”期间城阳区有何建设计划?较新消息来了!
《城阳区“十四五”城市基础设施建设发展规划(公示稿)》,近日面向社会公开征求意见。

图源:城阳区政务网。
征求意见时间:
2021年5月24日至2021年6月24日。
总体情况
据悉规划统筹城市道路、公共停车场、市政公用设施、防涝和防洪设施、城市环卫设施、城市园林绿化、人防设施、通信及新型基础设施等方面,以指导城市市政基础设施建设有序开展。
规划范围:规划地域范围为城阳区行政辖区范围(不含青岛高新技术产业开发区),约490平方公里。
规划期限:2021-2025年。
来看看大家会比较关注的道路、公共停车场、市政设施等内容。
道路建设
根据公示稿,“十四五”期间,城阳区计划建设道路项目200余项,计划总投资约241.7亿元。其中,主干路26条(新建18条,改扩建8条),次干路47条(新建37条,改扩建10条)。

△图为公示稿内容,仅供参考。





△图为公示稿内容,仅供参考。
公共停车场建设
根据公示稿,“十四五”期间,城阳区将以缓解重点区域停车矛盾为导向,多方式、多渠道增加公共停车位供应,预计到2025年,新增建设公共停车场17处,提供泊位3915个(含临时);中心区占路停车比例由74%降至64%;加强停车联网共享,严格违停执法,促进城市动静态交通协调发展。
图为公示稿内容,仅供参考。


△图为公示稿内容,仅供参考。
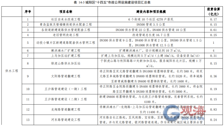
城市市政公用设施建设
供水设施和管网方面,积极调引客水,提高水源保障能力。扩大水厂供水规模,保障用水需求。加大老旧管网更新力度,降低漏失。完善供水管网系统,构建城乡一体化供水保障格局。推进智慧水务建设,提高供水管理水平。
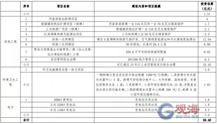
燃气设施和管网方面,规划重点建设项目3大类,总投资1.31亿元。其中气源项目1项,投资0.2亿元;应急储备和调峰气源项目2项,总投资0.74亿元;管网工程项目投资0.37亿元。
供热设施和管网方面,规划重点建设项目共3大类,总投资33.45亿元。集中供热锅炉房项目3项,投资7.8 亿元;调峰锅炉房及能源站项目1项,投资2.5亿元;管网工程项目投资23.15亿元。

△图为公示稿内容,仅供参考。



△图为公示稿内容,仅供参考。
二、较新官方通知来了!关于青岛市新就业无房职工发放住房租赁补贴
日前,青岛市住房和城乡建设局通过官方渠道发布《关于对新就业无房职工发放住房租赁补贴有关问题的通知》(征求意见稿)。
根据通知(征求意见稿),对符合条件的新就业职工阶段性租赁补贴标准为300元/月;具有全日制专科及以上学历的,补贴标准增加至400元/月;申请人家庭中有多个新就业无房职工的,阶段性住房租赁补贴以家庭为单位进行发放,补贴标准为500元/月。个人(家庭)实际承担的住房租赁费用低于以上标准的,按照实际承担的费用发放阶段性住房租赁补贴。
申请人及家庭已享受人才购房补贴、人才租房补贴、毕业生住房补贴、安家费补贴、租赁型人才公寓、公共租赁住房等财政列支的其他住房补贴政策以及住房保障政策的,不列入阶段性住房租赁补贴保障范围。
申请人自首次享受补贴月份起,阶段性租赁补贴累计发放期限不超过36个月,最短不低于3个月。
关于对新就业无房职工发放住房租赁补贴有关问题的通知(征求意见稿)全文如下
为贯彻落实《山东省住房和城乡建设厅财政厅人力资源和社会保障厅关于加快做好对新就业无房职工发放住房租赁补贴的实施意见》(鲁建住字〔2021〕3号)精神,切实做好新就业无房职工阶段性住房租赁补贴(以下简称阶段性住房租赁补贴)发放工作,现将有关问题通知如下:
一、申请条件
申请人同时符合以下条件,可申请阶段性住房租赁补贴:
(一)申请人具有本市户籍;
(二)2021年1月1日以后,在我市首次就业、首次办理就业登记并正常缴纳社会保险和住房公积金;
(三)自申请之日起,全日制学校毕业时间不超过3年;
(四)申请人已租赁住房且申请人家庭在申请人工作单位注册地区域内无自有住房。
申请人未婚的,申请人家庭是指申请人及其父母;申请人已婚的,申请人家庭是指申请人、配偶及子女。
单位注册地为市南、市北、李沧、崂山区的,申请人家庭须在市南、市北、李沧、崂山区范围内无自有住房。
二、补贴标准和期限
(一)补贴标准
符合条件的新就业职工阶段性租赁补贴标准为300元/月;具有全日制专科及以上学历的,补贴标准增加至400元/月;申请人家庭中有多个新就业无房职工的,阶段性住房租赁补贴以家庭为单位进行发放,补贴标准为500元/月。
个人(家庭)实际承担的住房租赁费用低于以上标准的,按照实际承担的费用发放阶段性住房租赁补贴。
申请人及家庭已享受人才购房补贴、人才租房补贴、毕业生住房补贴、安家费补贴、租赁型人才公寓、公共租赁住房等财政列支的其他住房补贴政策以及住房保障政策的,不列入阶段性住房租赁补贴保障范围。
(二)补贴期限
申请人自首次享受补贴月份起,阶段性租赁补贴累计发放期限不超过36个月,最短不低于3个月。
三、申请流程
(一)申报
阶段性住房租赁补贴原则上统一由用人单位进行集中申报。用人单位收集以下材料进行初审,提出初审意见,将符合条件的申请人员信息整理汇总后提报至单位注册地所在区(市)住房保障部门。
1.阶段性住房租赁补贴单位人员申请汇总表;
2.新就业无房职工阶段性住房租赁补贴申请表;
3.学历证明(毕业证复印件、具有全日制大专及以上学历的人员提交“中国高等教育学生信息网”申请的《教育部学历证书电子注册备案表》);
4.申请人及家庭成员身份证明(申请人及家庭成员身份证复印件,申请人家庭户口本首页、索引页复印件;申请人已婚的需提供结婚证复印件);
5.申请人及家庭成员信息授权查询书;
6.已网签备案的租赁合同及发放阶段性住房租赁补贴银行账号。
(二)审核
1.住房、学历情况审核。区(市)住房保障部门受理用人单位提交的申请材料后,会同人力资源社会保障、教育等部门在15个工作日内完成对申请人家庭住房、学历情况的审核。
2.公示。区(市)住房保障部门对经审核复核条件的申请人审核结果组织进行公示,公示期为3个工作日。
3.登记。区(市)住房保障部门对经公示无异议或有异议经调查异议不成立的予以登记。
(三)补贴发放
阶段性住房租赁补贴发放时间自登记当月起计算,按季度发放。区(市)住房保障部门将备案的申请人补贴信息汇总后形成补贴明细,报送至区(市)财政部门,区(市)财政部门按程序拨付。
四、资格复核
各区(市)住房保障部门要按年度对阶段性住房租赁补贴保障人员住房等情况进行复核,对申请人条件发生变化不再符合保障条件的,及时取消补贴资格。
用人单位负责本单位享受阶段性住房租赁补贴人员的管理,对申请人工作单位发生变化不在本单位继续工作的,用人单位应及时报送区(市)住房保障部门。对申请人工作单位发生变动,不在本市工作的,区(市)住房保障部门及时取消补贴资格。
五、资金来源与拨付
(一)资金来源。在中央、省驻青机关、事业单位及市直机关、事业单位就业的,由市财政负担;中央、省驻青企业单位、市直企业单位就业的,由市财政和区(市)财政各负担50%;其余由用人单位或创业实体注册登记地所在区(市)财政负担。
(二)拨付方式。市级资金采取“先预拨,后清算”方式,年初将市级承担的资金分配到各区(市),不足部分由区(市)先行垫付,年末根据发放情况清算后一并编制下一年度预算。
六、监督检查
区(市)住房保障部门应会同人力资源社会保障部门加强对阶段性住房租赁补贴发放工作的监管,不定期组织对阶段性住房租赁补贴申报单位保障人员就业状态进行抽查,对提供虚假材料骗取租赁补贴的单位和个人,取消阶段性住房租赁补贴领取资格,终止发放租赁补贴,依法追缴已发放的租赁补贴。同时记入不良信用档案,实施联合惩戒。涉及违规违纪行为的,依法移交相关部门进行处理。
本通知自xxxx年xx月xx日实施,有效期至xxxx年xx月xx日。
免责声明:
1.本专题内全部楼盘图片均为效果图,具体以楼盘实际情况为准。
2.本专题楼盘价格及优惠信息采集于2021年5月20日,实际信息可能有变动,请以销售现场实际信息为准。
3.专题内楼盘优惠信息已与售楼处核实,并签订书面协议,当下优惠即为文中所列,如有变动,以售楼处当日最终销售实际为准。
4.因时间、市场、政策等发生变化,以上信息仅供参考,不作交易依据使用,文中所涉及装修状况、标准以合同为准。
5.本专题内楼盘面积均为建筑面积。
6.文章、图片来源:青岛日报。
欲了解更多房产资讯,请关注‘贝壳找房青岛站’,VR真房源,还是贝壳全,也欢迎各位把想了解的需求以及各种意见和建议打在评论下方,小编将力求排名前列时间回复。
声明:本文由入驻焦点开放平台的作者撰写,除焦点官方账号外,观点仅代表作者本人,不代表焦点立场。

