39.3亿起!17600元/㎡!崂山张村河018|市北捷能|闫家山|黄岛4宗地挂牌出让
扫描到手机,新闻随时看
扫一扫,用手机看文章
更加方便分享给朋友
来源: 卓易数据
5月10日,2023年青岛第一批次土地最后剩余4宗地全部挂牌,其中包含张村河018地块,市北捷能地块、闫家山地块以及黄岛中心城区地块。
4宗地总占地面积11.14万㎡,总建面36万㎡,起拍总价39.3亿。其中张村河018地块挂牌价17600元/㎡,捷能地块起拍价9480元/㎡相比第二次挂牌下调1020元/㎡,闫家山地块起拍价10120元/㎡,黄岛中心城区地块起拍价8476元/㎡。
张村河018地块
地块将于5月30日上午10:00拍卖,出让文件将于5月10公示。

018地块位于崂山区张村河以南、规划合肥路以北,与新地块隔合肥路相望,地块为商住地,商住比2:8,占地面积32460㎡,容积率3.02,规划总建面97380㎡,楼面起始价17600元/㎡,起拍总价17.14亿,最高限价20240元/㎡,最高限价19.71亿。
张村河046地块上演了“九子夺嫡”的大戏,越秀+青铁凭借21045元/㎡的地价成为崂山区新晋地王,而其他参与的华润、海信、保利、中海、万科、招商、建发和中建东孚的遗憾可以在此次挂牌的018地块再圆一下。
018地块起价要比046地王地块低700元/㎡,比海信和华润地块起拍价高1100元/㎡.同样要该地块配建商业,租赁型人才公寓等,质素弱于046越秀和青铁地块,该地块的参与积极性或许会低.

去年下半年以来成交的华润悦府、海信君玺以及越秀&青铁3个地块,目前华润崂山悦府项目上个月已经开盘,海信君玺销售展厅已经开放,越秀&青铁新地块工程已经进场。
华润的崂山悦府建设9栋住宅(7栋17F+1栋16F+1栋18F)+2栋商业及配套,项目临时售楼处开放,户型已出,主力户型120-186㎡,已经开盘。海信君玺建设10栋小高层住宅+1栋人才公寓,户型120-207㎡,预计6月左右开盘。越秀&青铁地块产品未公示。
周边还有鲁信有邻花园、崂山壹号院、现房静山悦园等,未来一段时间内南岸会是6-7个盘。
接下来张村河片区可供应土地,张村河南岸只剩4宗可供应开发的住宅用地,总建面约24.37万㎡。张村河北岸的村还剩枯桃、中韩、文张和张村4个村,计划6月前拆除,张村河北岸的株洲路片区未开发的住宅类土地(含安置用地)26宗,占地面积约85万㎡,可开发建面约186万㎡(包含安置用地)。土地明细可点击《张村河未来可开发住宅210万㎡》

对于张村河地块的“偏爱”,一个是“标准崂山中心区”,好地角的代表,同时从目前的和未来可供应的土地来看,这也是黄金地脚;另一个是城市大规划的的城市顶层设计,根据规划:

张村河片区对标上海杨浦滨江、深圳商务总部园区,依托张村河定位为“水脉智城”,生态公园城、科技创新城、国际品质城、低碳高效城、怡居乐活城“五个城”为目标愿景,张村河未来将成为集高端产业、高端人群、高端配套为一体的城区。
张村河片区作为未来高品质产城融合示范区,聚焦信息领域、能源领域、生命领域、科技惠民领域、制造领域等五大产业领域,汇聚高能级人才,重点围绕“一园、一街、一基地”建设国际人才核心聚集区。
配套:
1.道路:地块西侧瑶海路畅通。
2.教育:地块东南侧为张村河小学。
3.医疗:地块西南向1000米左右为崂山区社区卫生服务中心。
4.周边小区:地块南侧海逸公馆、静山悦园为已建成小区。
出让条件:
1,竞买人既可单独申请竞买,也可联合申请竞买。
2,禁止马甲参与;开发企业资质。
3,严查资金来源,参与竞买的企业股东不得违规对其提供借款、转贷、担保或其他相关融资便利等,购地资金不得直接或间接使用金融机构各类融资资金,购地资金不得使用房地产产业链上下游关联企业借款或预付款,购地资金不得使用其他自然人、法人、非法人组织的借款,购地资金不得使用参与竞买企业控制的非房地产企业融资等。竞买人应承诺购地资金为自有资金。
4,地块设置最高限价,达到限价后,为线下竞高品质商品住宅(包括绿色建筑、智慧化基础设施配置、装配式建筑)建设和摇号环节。
捷能地块
地块将于5月31日9:30拍卖,出让文件将于5月13日公示。


捷能地块第三次出让,经历了两次流拍,第一次挂牌楼板价13990元/㎡,第二次挂牌价10500元/㎡,本次挂牌楼板价9480元/㎡,相比初次下调4510元/㎡,比第二次下调1020元/㎡。
占地面积56960.3㎡,容积率3.53,规划建面201069.86㎡(包含公共租赁住房30000㎡),楼面起始价9480元/㎡,起拍总价16.22亿,最高限价10902元/㎡,最高限价18.65亿。

此前地块出让难的原因:第一,地块面积大总价高,接近20亿的土地款加上开发成本,叠加如今的市场环境;第二,本身老四方以地缘客户为主,去化速度较慢时间成本高,沉淀资金高,利润测算有难度;第三,未来周边市场待供应地块多,潜供大,去化压力大;第四,此前沧口机场的限高损容问题,目前机场将搬迁启动前期,限高损容问题即将解决。
这一次地价下调至9480元/㎡,降低了拿地的成本的同时,留出了一定的利润空间,提高房企参与积极性。

根据此前的规划,拟建设建设高品质活力水岸生活区,集居住、休闲娱乐、商业商务功能于一体的综合服务区。
周边配套情况
1、基础设施情况:东南侧四流南路、西南侧唐河路均正常通行,南侧、北侧规划有市政道路。
2、公服配套情况:周边现状洛阳路第一小学、三十九中、在建九年一贯制学校,东侧规划有九年一贯制学校、南侧规划有幼儿园。
3、医疗:地块南向800米左右为青岛市中心医院。
4、周边小区:地块西南侧万科未来城、东北侧启迪协信为已建成小区,东南侧寰宇时代为在建小区。
闫家山地块
地块将于5月31日9:30拍卖,出让文件将于5月13日公示。

地块位于市北区商丘路以东、成才路以南、规划一支路以西、规划三支路以北合围区域,占地面积16449.2㎡,容积率2.9,建面47702.68㎡,起拍楼面价10120元/㎡,起拍总价4.83亿,最高限价11638元/㎡,最高限价5.55亿,竞买保证金2.41亿。

郑州路片区位于李村河以南,郑州路两侧,地铁5、7、8号线通过该区域,占地约76公顷。片区内项目用地,面积59.14公顷,规划建筑面积135万平方米。主要涉及闫家山、香里的村庄改造用地,运用TOD开发模式,建设集科研总部、贸易金融于一体的高端新材料产业集聚区。
目前片区内的基建已经开始建设,郑州路片区成才路市政道路建设项目是郑州路片区第一个进场施工的项目,成才路也将成为该片区第一条新建道路。按照目前的进度,成才路将计划今年9月完工通车。这条道路将有效带动郑州路片区地块的开发,为地块的后续建设提供便捷条件,助力郑州路片区的‘盘活’。

闫家山TOD核心区围绕青岛科技大学,集聚产业研发孵化功能,完善高品质居住及配套服务,打造为生态友好、交通便利、服务多元、学产研居融合的新材料科创城。
以TOD为核心,营造功能复合、多元场景的城市核心,打造地标级高品质商业商务综合体。
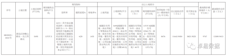
长江西路北地块
地块将于5月31日14:00拍卖,出让文件将于5月12日公示。


地块岛区长江西路北、妙峰山以东,地面积0.7万㎡,容积率2.5,规划总建面1.75万㎡。楼面起始价8476元/㎡,起拍总价1.16亿,最高限价9747元/㎡,最高限价1.34亿。
地块临近青城翰章项目,项目于2022年年底开盘,今年一直是黄岛片区销售的佼佼者,去化速率较快,可售房源不足百套。

声明:本文由入驻焦点开放平台的作者撰写,除焦点官方账号外,观点仅代表作者本人,不代表焦点立场。

