中交地产遇资金危机!是否会波及青岛项目?
扫描到手机,新闻随时看
扫一扫,用手机看文章
更加方便分享给朋友
来源:青岛楼市大事件
中交地产遇资金危机
近日一份红头的“中交地产股份有限公司文件”广为流传,文件题为“关于2022年5月份金融机构到期借款无法偿还的报告”,署名签发人为公司董事长李永前,文件号“中交地产融发[2022]94号”。
文件递交对象则为“中交房地产集团有限公司”,这是中交地产的大股东,目前占股约53.29%。
据悉,该文件向大股东说明了公司主要的金融借款和资金情况,5月压力集中释放无法偿债。从内容看,这份报告似乎更像一份寻求偿债支持的“求救信”。但中交地产方面未向媒体证实该文件真实性。(类似恒大此前辟谣)
不过在投资人看来,无论这份文件是否属实,都不影响一个事实——中交地产紧张的资金,几乎不可能自己解决临近到期债务。
而在1月21日,某媒体曾报道,中交地产扣发管理层及总部员工2021年度年终奖。公司资金承压的状况,将是今年的较大难题。
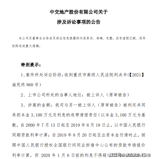
中国信达状告中交地产
纠纷涉及资金为3100万元
5月9日(昨天),中交地产股份有限公司发布公告称,中国信达就以股东损害公司债权人利益责任纠纷为由提起上诉,中交地产及另一合作方需承担3100万元及利息的连带清偿责任。

是否会波及青岛项目?
当前形势下,大开发商一度频频暴雷,较大的恒大都倒了,还有什么不可能?中交当前资金危机能否渡过?青岛项目是否会受到波及?相比是所有购房者所关注的。
位于西海岸灵山湾的中交海发·山海大观项目已经开始抢割韭菜,4月23日开盘9号楼共132套房源,产品面积为113㎡、134㎡,听说只卖了25套,还剩大量房源,4月30日,又加推高层D11#(1-20F)东单元,共计40套房源,99㎡、131㎡户型,开盘当天去化一般,均价16400元/㎡,之所以这么着急加推就是为了把99㎡的客户收割进来,回笼资金。
另一个是位于李沧的楼山春晓楼盘,从拿地到开盘折腾了很长时间,备受楼盘有污染、位置偏、配套差等差评,首开去化较差,之后频出特价房,今年3月加推52套房源,卖的依然很差。未来是否能烂尾、是否会降价出特价房,会一直关注。
声明:本文由入驻焦点开放平台的作者撰写,除焦点官方账号外,观点仅代表作者本人,不代表焦点立场。

