上海青浦、奉贤调整住房限购政策:对符合条件非沪籍单身人士松绑限购
扫描到手机,新闻随时看
扫一扫,用手机看文章
更加方便分享给朋友
来源:澎湃新闻/庞静涛
1月13日,上海市青浦区、奉贤区出台人才安居新政。有条件地放开外地单身限购;同时缩短购房对社保、个税的年限要求,由过去的五年降至三年。更早之前,金山新城、上海自贸试验区临港新片区限购政策率先松动。
易居研究院研究总监严跃进表示,针对人才推出购房政策,体现政府层面推动区域职住平衡,落实差异化购房政策的导向。有条件地放开单身限购、缩短社保年限,不仅仅满足人才刚性住房需求,也有助于激活市场上的合理住房需求。
严跃进同时表示,此次政策的另一个信号意义在于,新的一年各地购房政策有进一步放宽的空间,更助于推动购房市场环境趋好、稳定预期,对于市场有积极地提振作用。
定向松绑外地单身住房限购
青浦和奉贤区均强调,根据区域发展和产业导向前提下实施人才新政。文件显示,与青浦区、奉贤区用人单位签订2年及以上劳动(聘用)合同且工作满1年的非沪籍人才;同时,在沪缴纳职工社会保险或个人所得税满3年及以上、且在本市无住房;并同时符合单位条件之一、个人条件之一的,可在青浦、奉贤新城区域范围内购买1套住房,同时购房资格由居民家庭调整为个人。
在条件要求方面,青浦的要求相对宽松。青浦区要求,人才所在单位符合青浦区产业发展方向,且工商注册地和税收户管地均在青浦区的企业;或者人才所在单位属于青浦区重点支持引进或为青浦区经济社会发展做出突出贡献的其他单位。
奉贤区则要求,人才所在单位符合的条件均限定在奉贤新城。三条件满足之一:符合奉贤新城产业发展导向,工商注册地、税收户管地均在奉贤新城,一年内未出现重大违反法律法规等情形的企业;奉贤新城范围内机关事业单位、科研院所、社会组织等对奉贤新城经济社会发展有重要支撑的机构;符合奉贤新城产业发展导向,工商注册地、税收户管地均在奉贤新城产业协同区园区,一年内未出现重大违反法律法规等情形的企业。符合上述条件的单位实行清单统一管理并定期更新。
金山、临港新片区限购政策率先松动

临港新片区是最早实施人才购房政策的区域。2019年8月30日,上海市出台《关于促进中国(上海)自由贸易试验区临港新片区高质量发展实施特殊支持政策的若干意见》(以下简称“《若干意见》”)。
《若干意见》提出定向微调新片区住房限购政策。按照区域发展和产业导向,对符合一定条件的非本市户籍人才,购房资格由居民家庭调整为个人,可购买新片区普通商品房一套;缩短非本市户籍人才在新片区购房缴纳个人所得税或社会保险金的年限,将自购房之日前连续缴纳满5年及以上,调整为连续缴纳满3年及以上。
2022年8月,上海进一步定向优化临港新片区人才购房准入条件。在临港新片区产城融合区域范围内,非本市户籍人才同时符合单位条件、个人条件;在新片区工作满6个月及以上,并与用人单位签订二年及以上劳动(聘用)合同;按规定在沪缴纳职工社会保险或个人所得税满1年及以上、且在本市无住房的,在新片区限购1套住房,同时购房资格由居民家庭调整为个人。
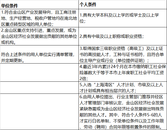
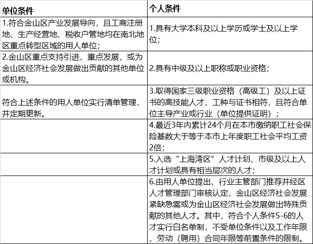
2023年10月24日,金山区出台人才安居新政,在金山重点转型区(包括金山滨海城区、高新社区、亭枫社区部分区域共计36.2平方公里的范围内),实施差异化的限购政策。
文件提出,结合城镇布局、产业规划和转型需求,划定重点转型区域人才购房政策实施范围。经区人才管理部门认定,同时符合单位条件、个人条件之一以及工作年限条件的非本市户籍人才,按规定在沪缴纳职工社会保险或个人所得税3年及以上、且在本市无住房的,可购买1套住房,同时购房资格由居民家庭调整为个人。
金山区人才购房政策单位和个人条件

声明:本文由入驻焦点开放平台的作者撰写,除焦点官方账号外,观点仅代表作者本人,不代表焦点立场。

