重磅利好!青岛主城崂山、李沧等执行“认贷不认房”
搜狐焦点青岛 2022-09-30 09:33:22
用手机看
扫描到手机,新闻随时看
扫一扫,用手机看文章
更加方便分享给朋友
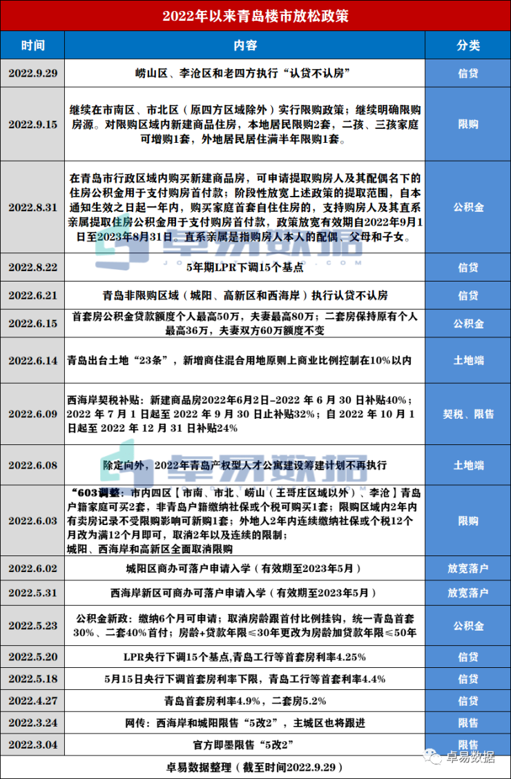
来源:卓易数据9月15日,青岛放松限购,市内四区的崂山、李沧和老四方取消限购,而限购松绑作用的一大要素信贷也出现松绑!9月29日,据悉,青岛非限购区域开启“认贷不认房”,名下一套房全款或是贷款已结清,再购房可…
来源:卓易数据
9月15日,青岛放松限购,市内四区的崂山、李沧和老四方取消限购,而限购松绑作用的一大要素信贷也出现松绑!
9月29日,据悉,青岛非限购区域开启“认贷不认房”,名下一套房全款或是贷款已结清,再购房可按首套执行,首付30%,较低贷款利率4.1%,有利于改善性需求的释放。

声明:本文由入驻焦点开放平台的作者撰写,除焦点官方账号外,观点仅代表作者本人,不代表焦点立场。

