封顶!青岛地铁再传新进展
扫描到手机,新闻随时看
扫一扫,用手机看文章
更加方便分享给朋友
5月24日,青岛地铁4号线最长车站张村站明挖段主体结构顺利封顶,车站由青岛市地铁四号线公司建设管理,中铁二十二局集团有限公司施工。截至目前,4号线全线累计封顶车站17座。
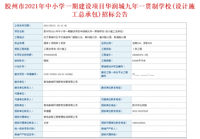
张村站为明暗挖结合三层岛式车站,车站标准段结构宽21.9米,全长518.5米,是普通标准车站长度的2—3倍。车站穿越多处破碎带、地下水丰富 、地质条件复杂、周边管线种类多数量大、占地协调和施工组织困难。地铁四号线公司在确保安全质量的前提下,加快建设进度,组织参建单位克服困难、科学组织,增加资源投入,施工人员接近300人。地铁4号线全长约30公里,设25座车站,是一条真正意义上的“东西大动脉”,建成后将与1、2、3、8、11号线换乘。目前,4号线全线25座车站中,已累计封顶17座车站,线路建设正平稳快速推进。此外,在青岛市公共资源交易信息网获悉,胶州市2021年中小学一期建设项目胶州华润城九年一贯制学校正式启动招标,项目总投资约4.76亿元,建设单位为青岛新城环湾教育发展有限公司,预计2023年6月完工。

根据招标公告,胶州华润城九年一贯制学校项目建设地点位于西城片区中云街道寺门首路以北、柳州路以东、亳州路以西、胶高路以南,总占地面积10.0786万平方米,总建筑面积6.3599万平方米。项目拟新建中学教学楼、小学教学楼、艺术文化中心、报告厅、风雨操场、门卫室、地下停车场及设备用房等。同时,配套建设室外体育活动场地、道路广场、景观绿化、管网等工程。本项目招标控制价约为2.96亿元,施工预计造价约为2.9亿元。招标内容为工程的方案设计、初步设计、施工图纸设计及相关设计服务;施工图纸范围内的工程施工、设备采购安装、调试及质保期保修等。胶州市政府曾在2020年1月印发《胶州市中小学布局建设计划(2019-2022年)》,其中提到华润城九年一贯制学校项目。根据该计划,华润城九年一贯制学校共规划54个班级,预计占地面积106亩,建筑面积2.8178万平方米。
根据招标文件内容,华润城九年一贯制学校项目计划工期为720天,其中设计工期60天,预计从2021年6月21日至2021年8月19日。施工工期660天,预计从2021年8月20日至2023年6月11日。
以上信息来源于青岛日报《封顶!青岛地铁再传新进展》
声明:本文由入驻焦点开放平台的作者撰写,除焦点官方账号外,观点仅代表作者本人,不代表焦点立场。

