又是一条换乘专线!新地铁解救交通孤岛 你期待吗
扫描到手机,新闻随时看
扫一扫,用手机看文章
更加方便分享给朋友
最近一段时间,青岛市区内的地铁建设频传进展。从M1全线轨通、到M6车站封顶,地铁所带来的交通便利,让其红利堪比黄金。
目前来看,青岛市内共运行有6条地铁线路,从主城区分布到近郊区。虽然地铁线路一直在延展,多线也设有换乘站,形成了初级的地铁交汇;但就严格来说,距离形成真正的地铁网络,青岛还有不少路径需要扩展。
环状地铁助力成网
近日,地铁5号线相关工程的招标公告上线,让人注意到这条神隐已久的环状地铁线路。
(来源:青岛政务网)
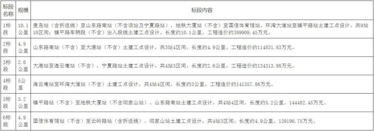
从招标内容来看,地铁5号线起于麦岛站、止于云岭路站,线路长约32.7km,共设28座车站,换乘站12座。相较于东西换乘专线的地铁4号线,环主城西岸和北岸城区的5号线走势宛如“C”状,途径市南、市北、李沧和崂山,后期可换乘的站点也将更多。
目前看来,青岛主城区内的地铁网络,仅依靠青岛北站、李村站、五四广场站等站点实现主要换乘功能,苗岭路站为辅换乘,对内主要辐射东岸城区居民,对外辐射至城阳(含高新区)、即墨和胶州,辐射和换乘存在一定的局限性。
(来源:青岛政务网)
而5号线地铁开通后,很大程度上将与2号线实现围合,自此形成环状地铁网络,从而与交织其中的1号线、3号线等共构地铁网,实现主城区的地铁功能覆盖,对外也将便利主城区和近郊互通。
新地铁助交通孤岛脱围
各区之中,定位发展的新城板块有很多,地铁对其而言是加分项,让其人气锦上添花;而那些待改造升级的老城板块,地铁就相当于是保命分,挽留住新老不同代的人心。
而地铁5号线之所以让人关注,除了其环状提供的换乘便利外,它也将直接接通到欢乐滨海城板块和邮轮母港板块。
邮轮母港板块虽然是老城区,但多年发展下来的基础交通也算能自给自足,本身在建的2号线西延段也曾受到关注;但在2008年才宣布的欢乐滨海城,城建规划虽新但交通着实是硬伤,多年来政府信箱里从来不缺对其交通的咨询和各类建议,大到城建修路、小到公交站点,滨海城的居民们多年来为出行操碎了心。
(来源:政府信箱)
此外,欢乐滨海城当初规划的高端生态新城,十余年下来发展却不温不火。除了当初跟随规划高潮兴起的一波楼盘外,商务、商业、酒店等功能面并未有什么突出建树。滨海城的局促,与其受限的交通不无关系,虽然紧邻环湾,但仅依靠瑞昌路立交桥一条主路前往市区,自驾存在拥堵的隐患,而公交又有站点、路线等问题。
对于尚在打拼的年轻一代而言,在此买房居住通勤是个大问题,若非同时贷款买车,就只能寄希望于尚不便捷的公共交通;而年老一辈对于公共交通的依赖更重,周边又暂无健全的商业体系。所以长此以往,生活消耗了期望,滨海城也难欢乐起来。
而目前看来,滨海城这一交通孤岛的状态将迎改变。环湾路-长沙路立交桥终于在万众期待下动工推进,预计9月底前主线具备通车条件;本次招标的5号线,也于此前上报了三期规划,何时破土尚无定论,但招标公告无疑是一个好进展。
地铁黄金带动楼市万两
从此前济南某项目自制地铁牌来宣传被打假就可以看出,地铁盘既是购房者的梦中情房,也是开发商的财富密码。这种有实用性的噱头较其他新房标语更具有优势,所以在项目初定价上便高其他新房一头。
最显著的当属胜利桥周边的中海寰宇时代。根据卓易数据显示,4月份老四方新建商品住宅均价为25072元/㎡,而紧邻M1和M5换乘站胜利桥站的中海寰宇时代,均价预计在27000-30000元/㎡,成了老四方之最。平心而论,若胜利桥不是双地铁的换乘站,这破3的价格想必也要更惹争议;毕竟3万的定价,足以够得上新都心、浮山后等改善板块。
(来源:Unsplash)
地铁对于楼盘价格的影响,新房、二手房市场都适用,以地铁3号线周边项目为例。中海国际社区一里城项目于2012年底开售,开盘时三居产品均价9300元/㎡;与其同在万年泉路上的龙湖春江天境,2019年首开三居较低起价24500元/㎡起。M3沿线上的万科蓝山项目,2014年底二手房报价18200元/㎡,而今项目较新报价为33890元/㎡。
对不少项目来说,邻地铁已是高定价的资本,更何况还是双地铁换乘站,再加上板块优势,新一轮的价格线也出现重塑。
除了新房市场,商业也将是地铁红利的较大持有者。遍览如今青岛的几大商圈,五四商圈、李村商圈、凯德商圈等,都是在地铁红利的带动下发展更加红火、人气更加先进。在商业起、人气兴之后,新老板块也才能有新变。
地铁作为现代便捷的交通工具,无论是在缩短出行时间、还是降低出行成本上,其红利的变现,都让人更加期待远景的地铁规划。
声明:本文由入驻焦点开放平台的作者撰写,除焦点官方账号外,观点仅代表作者本人,不代表焦点立场。

