暂定100亿!郑州出台房地产纾困基金设立运作方案
扫描到手机,新闻随时看
扫一扫,用手机看文章
更加方便分享给朋友
来源:澎湃新闻
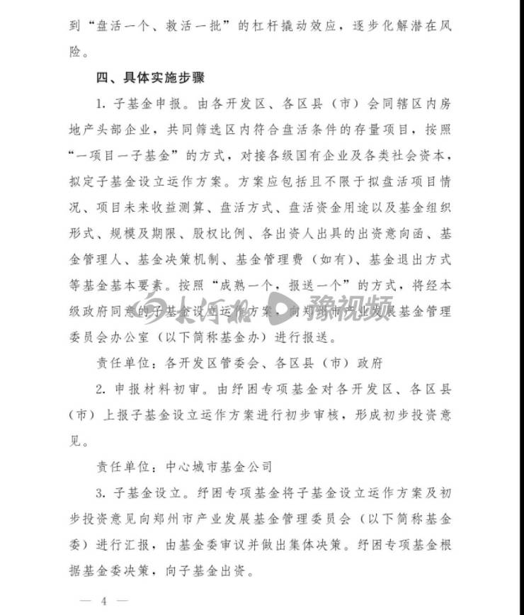
8月5日,据大河报,《郑州市房地产纾困基金设立运作方案》已由郑州市人民政府办公厅印发至各开发区管委会,各区县(市)人民政府及各部门、各有关单位。
按照方案内容,郑州市房地产纾困基金按照“政府引导、多层级参与、市场化运作”原则,由中心城市基金下设立纾困专项基金,规模暂定100亿元,采用母子基金方式运作,相关开发区、区县(市)根据纾困项目,吸引不同类型社会资本共同出资设立子基金,并按照项目及子基金设立情况,资金分期到位。
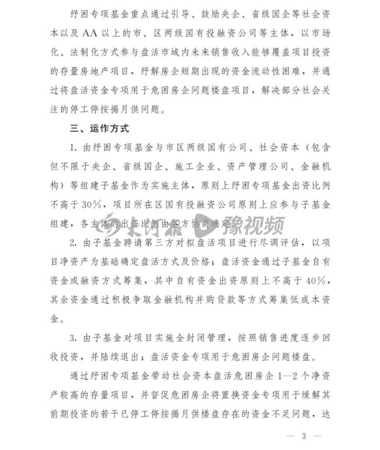
纾困专项基金重点通过引导、鼓励央企、省级国企等社会资本以及AA以上的市、区两级国有投融资公司等主体,以市场化、法制化方式参与盘活市域内未来销售收入能够覆盖项目投资的存量房地产项目,纾解房企短期出现的资金流动性困难,并通过将盘活资金专项用于危困房企问题楼盘项目,解决部分社会关注的停工停按揭月供问题。
运作方式显示,由纾困专项基金与市区两级国有公司、社会资本(包含但不限于央企、省级国企、施工企业、资产管理公司、金融机构)等组建子基金作为实施主体,原则上纾困专项基金出资比例不高于30%,项目所在区国有投融资公司原则上应参与子基金组建,各主体的出资比例由各方协商确定。
同时,由子基金聘请第三方对拟盘活项目进行尽调评估,以项目净资产为基础确定盘活方式及价格;盘活资金通过子基金自有资金或融资方式筹集,其中自有资金出资原则上不高于40%,其余资金通过积极争取金融机构并购贷款等方式筹集低成本资金。
按照方案,由子基金对项目实施全封闭管理,按照销售进度逐步回收投资,并陆续退出;盘活资金专项用于危困房企问题楼盘。图片来源:太平洋证券
方案指出,通过纾困专项基金带动社会资本盘活危困房企1—2个净资产较高的存量项目,并督促危困房企将置换资金专项用于缓解其前期投资的若干已停工停按揭月供楼盘存在的资金不足问题,达到“盘活一个、救活一批”的杠杆撬动效应,逐步化解潜在风险。
方案明确,危困房企收到盘活资金后,应将资金全部用于其前期投资的若干已停工停按揭月供楼盘,尽快实现复工复产。市住房保障局、市审计局对房企盘活资金使用及问题楼盘复工复产情况实施全程监督,确保纾困政策取得实效。
在此之前,河南资产管理有限公司官网7月19日消息显示,郑州地产集团有限公司与河南资产管理有限公司近日达成共识,将充分发挥各自专业团队、业务资源等优势,成立工作专班,联合设立郑州市地产纾困基金,通过资产处置、资源整合、重组顾问等方式,参与问题楼盘盘活、困难房企救助等解围纾困工作。
此外,郑州市房管局召开会议,汇报“头部房企自愿退出项目情况”,针对建业、鑫苑、康桥、世茂、绿地、正商、融创等重点企业的项目,给予棚改统贷统还、项目并购、破产重组、保障房租赁四种模式的纾困方式支持。
据正观新闻,郑州市住房保障和房地产管理局表示,通过设立地产纾困基金,来帮有问题的房企盘活资产等,契合之前银保监会提出的“保交楼、保民生、保稳定”。
声明:本文由入驻焦点开放平台的作者撰写,除焦点官方账号外,观点仅代表作者本人,不代表焦点立场。

