重磅!2022年青岛二批次拟供应35宗地1800亩
扫描到手机,新闻随时看
扫一扫,用手机看文章
更加方便分享给朋友
来源:卓易数据
4月18日,青岛自然资源和规划局举行了2022年青岛市拟供土地资源及重点低效片区(园区)推介会,对拟供土地资源及重点低效片区(园区)向社会进行推介。

其中介绍了:
一、青岛市土地储备整理中心介绍重点低效片区(园区)基本情况及开发建设概况;
二、2022年土地供应基本情况及二批次拟供应35宗地以及13宗重点地块介绍。
去年年底,青岛拟定了《 “十四五”时期城市更新和低效片区再开发重点项目》,集中发展12大片区,引导城市发展方式由增量扩张向存量提质转变,低效片区基本围绕环胶州湾。
【2022年土地供应基本情况及二批次35宗拟供应地块介绍】
2022年市辖区住宅用地计划供应总量为1.24万亩,其中商品住房用地1.12万亩,租赁住房用地0.12万亩,主要集中在西海岸、城阳和即墨三区,总占比约80%。
第二批次拟集中供应35宗土地,总面积约1800亩,位于市南、市北、李沧、崂山、西海岸、城阳、即墨和自贸片区,具体地块信息将于5月份上旬发布正式出让公告。

2022年全市土地供应量超过9万亩,主要集中在西海岸、胶州、即墨和城阳;以交通运输用地为主,其次为工矿仓储和住宅用地。


2022年全年计划供应,重点推介了13宗地
【市南区】2宗地


【市北区】2宗地






【李沧区】2宗









【西海岸】2宗








【即墨区】1宗




【高新区】2宗




【自贸区】2宗







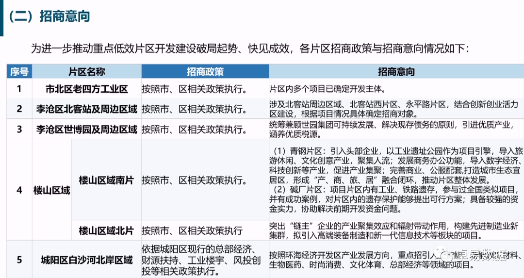
【低效片区(园区)基本情况及开发建设概况】
全市10个重点低效片区(园区)3年攻坚项目共计314个,总投资额约3438亿元;2022年建设项目228个,年度投资额约728亿元。

市北区老四方工业区:区域位于胶州湾以东、重庆路以西、海泊河以北、李村河以南,是青岛老工业区转型发展的重要潜力地区。主要包括大健康产业园、欢乐滨海城、中车四方智汇港、捷能中泰、郑州路两侧五个片区。







李沧区世博园及周边区域:位于李沧东部,世园大道以北,占地面积共计233公顷,包括青岛世博园南北园区及周边部分土地。围绕世博园复兴,高标准打造以园艺景观、文化旅游、科普教育为特色的生态休闲旅游目的地。
2022年底拟启动世博园外西侧D-08-02a地块、D-04-02a地块等项目4个,其中商住项目2个,用地面积月6公顷;2023年拟启动园区西侧二期开发、南园区功能转型区域等项目4个。











后期将出台系列保障措施:


声明:本文由入驻焦点开放平台的作者撰写,除焦点官方账号外,观点仅代表作者本人,不代表焦点立场。

