房地产行业监管 如何“管好不管死”?
扫描到手机,新闻随时看
扫一扫,用手机看文章
更加方便分享给朋友
来源:新京报
记者:徐倩 编辑:武新
“松紧适度的弦,弹出的琴声才能悦耳动听。如果琴弦太紧,琴弦就可能断掉;如果琴弦太松,就会弹不出声音”。政府对于房地产行业的监管,就好比调琴一样,需要松紧适度,太紧,则容易“管死”,太松,又容易“管不住”。
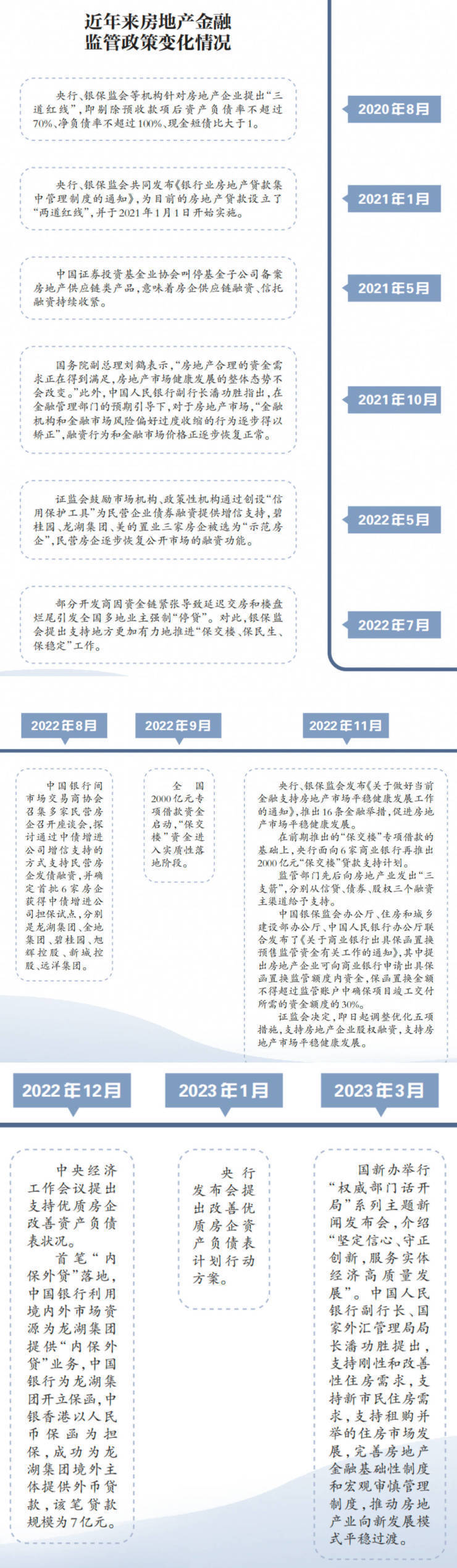
中国房地产市场成交量价的冷与暖,起起伏伏,都与行业监管息息相关。从2020年至今,房地产行业监管经历了从过紧到适度放松的过程,从“三道红线”到“三支箭”,从信贷加码到降利率、降首付,从集中供地到多频快跑,房地产行业监管政策的内部逻辑正在发生着新的变化。
今年以来,各地楼市正在企稳回升。对此,住房和城乡建设部部长倪虹在今年“两会”的第二场部长通道接受记者采访时表示:“我们期望的企稳回升应该是:第一,牢牢坚持‘房子是用来住的、不是用来炒的’定位的企稳回升;第二,是大力支持刚性和改善性需求的企稳回升;第三,是防止市场大起大落的企稳回升;第四,是促进行业高质量发展的企稳回升。”
那么,在“房住不炒”的基调下,建立金融层面的房地产长效监管机制时,应当如何进行适度监管?如何做到“管好不管死”?
从收紧到放松,房地产金融监管政策之变
从2020年至去年年中,我国历经了一轮史上最严的监管时期。这一轮新的监管以金融监管发力为重点,抓住了房地产市场大起大落的最核心要素“钱”,以“三道红线”和“两个集中”为主要监管措施,以降杠杆为目标,挤出房地产企业泡沫,倒逼房企进行资产负债表的优化。
2020年8月,央行、银保监会等机构针对房地产企业提出“三道红线”,即剔除预收款项后资产负债率不超过70%、净负债率不超过100%、现金短债比大于1,在这三个指标之上,将房企划为四档,并以房企分档与有息负债增加额度挂钩。在“三道红线”的指导下,2021年,销售额排名50强的房企中达到绿档的企业不足半数。由此,倒逼房企开展降低负债、削减拿地、减少融资等措施来努力达标。
在“三道红线”基础上,央行和银保监会共同发布了《银行业房地产贷款集中管理制度的通知》(简称“《通知》”)。《通知》为目前的房地产贷款设立了“两个上限”,并于2021年1月1日开始实施。两个上限分别指的是房地产贷款和个人住房贷款占到银行贷款余额的比例,像是工商银行、建设银行等大型银行两者比例上限分别不得超过40%和32.5%。
在“三道红线”“两个上限”的基础上,2021年,相关政府监管部门又收紧了对于供应链融资、信托融资的限制。至此,房企开发贷、发债、信托等融资渠道都受到了不同程度的限制。
这一时期严格的金融监管促使房企主动降低负债,优化资产负债表,为房地产行业挤出泡沫、整个行业转向良性发展起到了关键的作用。但是,过严的金融监管限制了房企的融资渠道,造成优质房企也难以融到资金的局面。
在此情况下,我国相关部门对金融监管做出了适度纠偏,提出保障房企的合理融资需求。从2022年年中至今,先后出台了“中债增信融资”“金融支持房地产16条”“三支箭”“5个恢复”等多项举措,支持房企的合理融资需求。
对于房地产金融长效调控机制的出台,中国人民银行副行长、国家外汇管理局局长潘功胜在今年3月3日表示:“从2021年下半年以来,以恒大为代表的部分房地产企业由于长期‘高杠杆、高负债、高周转’经营,患上了严重的‘高血压’,资产负债表持续处于高风险状态,最终不可持续出现风险。我们比喻,从‘高血压’变成‘中风’。加上房地产市场中长期需求中枢水平下移,以及持续三年的疫情冲击对就业、收入预期影响较大,多重因素的叠加放大了房地产市场风险的外溢性。”
对于施政的转向,潘功胜说:“针对房地产市场出现的调整,人民银行按照党中央、国务院部署,去年底出台了16条金融支持房地产市场平稳健康发展的政策措施,市场把它称为‘金融16条’,会同相关部门从供给和需求两端发力,促进房地产市场的平稳运行。”
对于接下来的一部分工作,潘功胜也表示,支持刚性和改善性住房需求,支持新市民住房需求,支持租购并举的住房市场发展,完善房地产金融基础性制度和宏观审慎管理制度,推动房地产业向新发展模式平稳过渡。
对于潘功胜上述讲话,广东省住房政策研究中心首席研究员李宇嘉分析称:“此番讲话肯定了‘十九大’以来的长效机制部署,取得了积极的效果,特别是房地产行业快速扩张、价格过快上涨、房地产市场泡沫化的势头得到了遏制。而在调整过程中,由内外原因引发的房企‘爆雷’并非是长效机制实施的结果。未来,金融政策会从供需两端发力,修复融资端,主要有对优质房企的支持,另外对保交楼资金的扶持。”
南京市房地产学会副会长孟祥远建议,对于房地产行业而言,无论是金融监管还是市场监管,都需要坚持动态管理的原则,根据市场的情况对监管政策进行及时、灵活、动态的调整,根据市场反馈来把握监管阀门的松紧度。
新京报制图/俞丰俊
商品房预售资金监管,要管好、不能管死
商品房预售资金曾是一个规模庞大的资金池,也是房地产高周转模式的重要支撑。
在2021年恒大“爆雷”之后,为防止项目资金被集团抽调去填补别处空缺,保房屋交付,各地方政府纷纷加强预售资金监管。但是,在这一过程中,部分地方对于预售资金过度监管的问题亦浮出水面,如部分城市出现预售资金零拨付,银行或法院随意关闭预售资金监管账户的做法。很多房企账本上躺着几百亿元,但实际可灵活动用资金只有几亿元,甚至还不了两三亿元债务,最终出现实质性债务违约。
“对于预售资金的监管,既要管好,又不能管死。”李宇嘉表示,管好就是严格专户性质,专款专用,实行全程全额监管,资金闭环运营,不能挪用、套取,严格按照节点来使用,确保交付、房屋质量,以及行业高质量发展,这是实施监管的本源。“不能管死”是指满足合理提取需求,比如超出额度的资金可以由房企提取自由使用。
2022年4月,中共中央政治局召开会议,指出了优化商品房预售资金监管,促进房地产市场平稳健康发展。此后,重庆、成都、武汉、海口、吉林、山西、扬州等多个城市对预售资金监管进行放松,主要包括增加重点监管资金拨付节点、降低监管总额和降低留存比例、允许使用银行保函替代预售监管资金等举措。
2022年11月,中国银保监会办公厅、住房和城乡建设部办公厅、中国人民银行办公厅联合发布了《关于商业银行出具保函置换预售监管资金有关工作的通知》,其中指出,监管账户内资金达到住房和城乡建设部门规定的监管额度后,房地产企业可向商业银行申请出具保函置换监管额度内资金。这一举措也可以缓解优质房企资金流动性紧张。
对此,李宇嘉认为,防范烂尾楼或者延迟交房,预售门槛和预售资金监管也至关重要。这就需要住建部门和金融监管部门加强配合,一个管进度,一个管资金拨付,二者要齐心协力,各司其职,分工明确地对这个资金进行监管。其中,住建部门一定要把关项目的进度,实际进度;银行一定要对这个资金的流向进行监管,是否真正流向支付工程款、材料款等。
中指研究院企业研究总监刘水表示:“楼房烂尾集中爆发是在房企债务违约集中爆发的时候,表明主要是房企资金链断裂导致的。但是,预售资金监管对楼房建设竣工也很重要,要制定合理的机制。”
“预售资金监管过严,会增加房企资金压力,当前房企资金压力较大,再更加严格监管预售资金无疑是雪上加霜。预售资金监管过松,容易发生滥用、挪用等情况,为楼房竣工埋下风险隐患。各地监管机构,根据房企信用情况、市场变化、项目情况,设定不同的提取条件及比例,合理监管。”刘水进一步说。
孟祥远也建议,预售资金对于房企资金补充来说至关重要,可以根据企业资质、信用、五证是否齐全等指标来进行衡量,对于优质企业可以适度放松预售资金监管。
建设金融长效调控机制,改善房企资产负债表
从金融管控来看,改善优质房企资产负债表也将成为房地产金融长效调控机制的重要一环。
今年1月10日,央行、银保监会联合召开主要银行信贷工作座谈会。座谈会上介绍,为有效防范化解优质头部房企风险,改善资产负债情况,有关部门起草了《改善优质房企资产负债表计划行动方案》,实施改善优质房企资产负债表计划,聚焦专注主业、合规经营、资质良好、具有一定系统重要性的优质房企,开展“资产激活”“负债接续”“权益补充”“预期提升”四项行动。此次会议上,“四项行动”的提法首次出现在监管层的会议中,说明资产负债表优化的工作正进入实质操作阶段。
改善优质房企资产负债表计划行动意味着房企过去“高周转、高负债、高杠杆”的发展模式不再行得通,取而代之的将是可控的负债、高质量发展的新模式。在高质量发展的模式下,孟祥远表示:“当下,对于此前的金融监管收缩过度进行纠偏后,监管部门未来依然会坚持审慎的金融监管原则。”
“金融层面的长效监管机制会优化,但是不会退出。我们应该看到‘三道红线’‘两个集中’等政策出台的背景是,房企过度的负债、过度的融资、过度的加杠杆导致行业风险的攀高,所以从金融层面,无论是‘三道红线’还是优化资产负债表,政府监管力度不会放松而是会局部优化。”李宇嘉表示。
在支持房企合理融资的层面,李宇嘉指出,要把握“合理”二字的内涵。近期,虽然监管层面支持房企发债、股权融资,但是对于资金流向依然进行了明确监管。例如,近期深交所对招商蛇口85亿元关于资产收购的融资计划问询函中指出,证监会对于上市房企重组提出“募集资金用于存量涉房项目和支付交易对价、补充流动资金、偿还债务等,不能用于拿地拍地、开发新楼盘等”。同时,万科也承诺,发行新H股的募集资金也将不会用于境内新增住宅开发项目,主要用于偿还境外债务和补充流动资金。
由此可见,证监会对于并购资金、房企再融资的用途也有明确限制。其中,证监会在放开房企再融资的同时,要求引导募集资金用于政策支持的房地产业务,包括与“保交楼、保民生”相关的房地产项目,经济适用房、棚户区改造或旧城改造拆迁安置住房建设,以及符合上市公司再融资政策要求的补充流动资金、偿还债务等。
对于如何建立房地产领域金融长效监管机制,刘水指出:“未来,融资监管会重注长效机制建设。科学合理建立房地产金融审慎管理机制,稳妥实施,不能出现‘恐惧风险本身成为风险来源’。比如,应当宏观审慎监管与微观审慎监管相结合。宏观审慎监管的目标是防范房地产行业系统性风险,侧重关注房地产行业总体变化与宏观经济相互影响。微观审慎监管的目的在于控制个体房企的风险,侧重关注个体房企的风险暴露,监管更加精细化。房地产行业宏观审慎监管与微观审慎监管相结合,相互促进,会增强总的监管效果。”
“同时,应避免监管政策‘急转弯’,要保持稳定的政策预期。一方面,政策不能急转弯收紧,房地产市场存在一些问题,但是房地产政策需要保持一定的稳定性,防止政策急转弯过快过度收紧,进而导致市场大幅波动。我国经历了20多年的房地产市场化历程,房企形成的经营模式有惯性,不是一朝一夕就能调整完的,有些房企组织及规模庞大,旧有的经营逻辑深入骨髓,短时间内经营模式来不及调整,从而会引发债务风险。另一方面,政策也不能急转弯过松,防止出现大干快上,容易引起市场过热。”刘水如是说。
在监管政策的执行中,刘水认为,监管政策要统筹协调,避免出现“合成谬误”,避免“运动式”监管。“房地产金融监管涉及多个部门,新的监管政策出台及变化,要统筹协调。相关部门看起来都在落实政策精神,出台新的监管政策,合成在一起或许对行业就是过紧过严的监管,引起市场大的波动,容易造成‘合成谬误’,因此监管政策统筹协调十分必要。”
新京报2023年3月9日“两会经济策”《有效监管与有序复苏 房地产调控平衡术》。
声明:本文由入驻焦点开放平台的作者撰写,除焦点官方账号外,观点仅代表作者本人,不代表焦点立场。

