最新!青岛出台8条楼市新政 促进房地产市场平稳健康发展!
扫描到手机,新闻随时看
扫一扫,用手机看文章
更加方便分享给朋友
青岛市住房和城乡建设局发布《关于印发青岛市2024年促进房地产市场平稳健康发展若干政策的通知》,旨在促进青岛市房地产市场平稳健康发展,化解房企风险。
《关于印发青岛市2024年促进房地产市场平稳健康发展若干政策的通知》8项新政,具体内容如下:
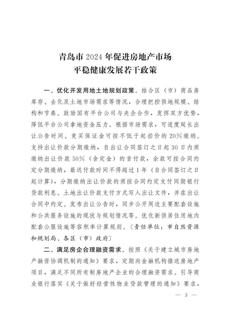
一、优化开发用地土地规划政策
结合区 (市)商品房库存、去化及土地市场需求等情况,合理把控供地规模、结构和节奏。鼓励国有平台公司与央企合作,发挥双方优势,降低平台公司拿地资金压力。根据市场需求,可适度延长出让公告时间、竞买保证金可按不低于起拍价的20%缴纳。支持出让价款分期缴纳,自出让合同签订之日起30日内须缴纳出让价款50% (含定金)的首付款,余款可按合同约定分期缴纳,最迟付款时间不得超过1年 (自合同签订之日起计算),分期缴纳出让价款的须按合同约定支付同期银行贷款利息。
二、满足房企合理融资需求
按照 《关于建立城市房地产融资协调机制的通知》要求,定期向金融机构推送房地产项目,满足不同所有制房地产企业的合理融资需求。引导商业银行落实 《关于做好经营性物业贷款管理的通知》要求,依法依规开展经营性物业贷款业务。
三、拓宽商品房保障房转化通道
鼓励各区 (市)通过回购、收转新建商品房建设筹集保障性租赁住房。重点低效片区 (园区)内土地规划为住宅的,土地出让时保障性住房配建比例统一调整为10%。已列入搬迁计划的老城区搬迁企业和搬迁片区、已单独确定补偿政策的特定片区等项目土地,按原收储补偿政策实施补偿的,核算土地收储补偿时保障性住房配建比例按规定政策执行。市北区、李沧区因保障性住房配建比例调整相应增加的土地净收益,由市财政局根据市土地整理储备中心对片区 (园区)配套建设进度和资金投入核定意见,分期拨付所在区政府,统筹用于片区 (园区)开发建设,优先用于建设基础设施和公共服务配套。按规定不需配建保障性住房的,按原政策执行。经市、区两级配售 (含面向1套房人才配售)后的剩余人才住房房源,可申请转化为商品房。
四、金融支持住房租赁市场发展
积极支持专业化住房租赁经营主体批量收购存量房源用作租赁住房。支持符合条件的住房租赁企业发行债券,专项用于租赁住房建设、购买和经营。加快推进租赁住房贷款支持计划试点工作,支持试点实施主体探索与区 (市)平台公司采取合作、委托等方式共同开展收购工作,加快提升试点工作成效。
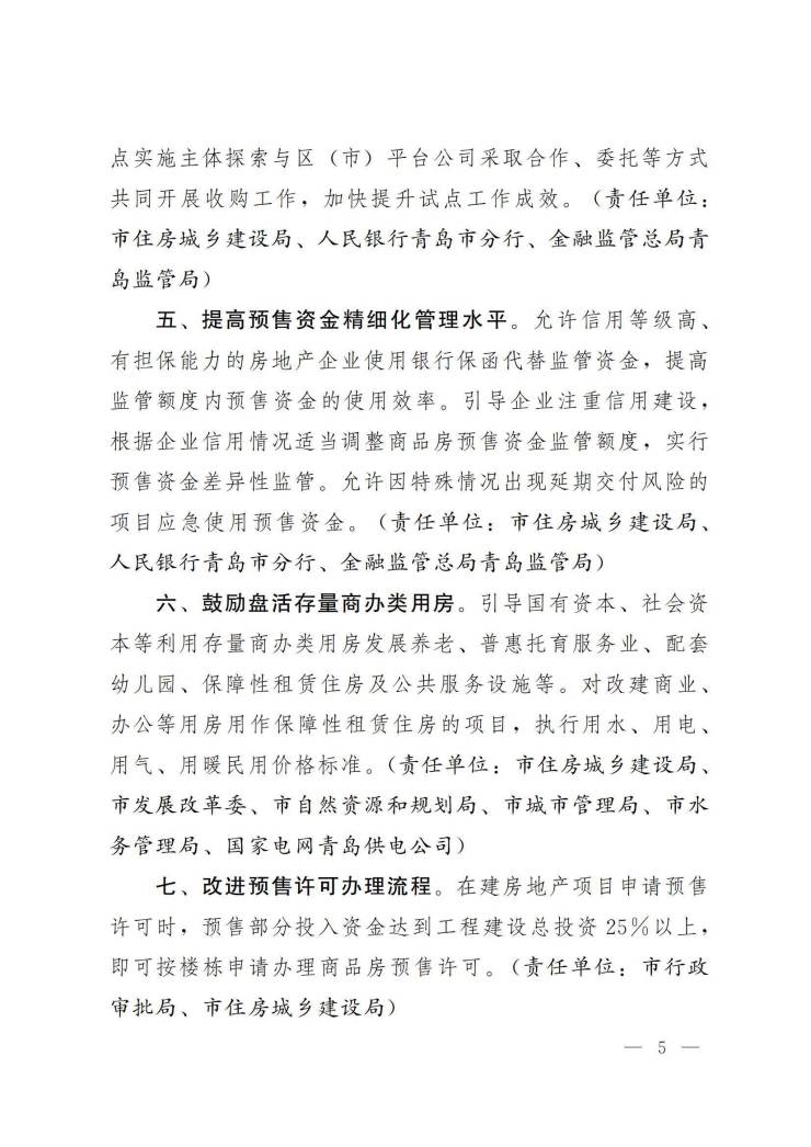
五、提高预售资金精细化管理水平
允许信用等级高、有担保能力的房地产企业使用银行保函代替监管资金,提高监管额度内预售资金的使用效率。引导企业注重信用建设,根据企业信用情况适当调整商品房预售资金监管额度,实行预售资金差异性监管。允许因特殊情况出现延期交付风险的项目应急使用预售资金。
六、鼓励盘活存量商办类用房
引导国有资本、社会资本等利用存量商办类用房发展养老、普惠托育服务业、配套幼儿园、保障性租赁住房及公共服务设施等。对改建商业、办公等用房用作保障性租赁住房的项目,执行用水、用电、用气、用暖民用价格标准。
七、改进预售许可办理流程
在建房地产项目申请预售许可时,预售部分投入资金达到工程建设总投资25%以上,即可按楼栋申请办理商品房预售许可。
八、推动房地产企业转型升级
引导房地产企业由购地开发投资为主转为购地开发和购地开发与建设改造投资并重。支持房企参与保障性住房建设、“平急两用”公共基础设施建设、城中村改造等 “三大工程”。以 “绿色、低碳、智能、安全”为核心指标,研究制定政策制度、技术标准,推进示范项目建设,落实好房子建设要求,打造一批标杆示范项目。
声明:本文由入驻焦点开放平台的作者撰写,除焦点官方账号外,观点仅代表作者本人,不代表焦点立场。

