官宣!青岛西海岸买房契税限时较高6折!
扫描到手机,新闻随时看
扫一扫,用手机看文章
更加方便分享给朋友
来源:卓易数据
又一利好落地,西海岸契税补贴,相当于限时较高补贴40%。
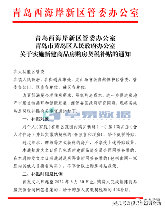
补贴对象:
对个人(家庭)在新区范围内购买新建(一手房)商品房(含人才住房)并如实缴纳契税的(含预售和现房),给予契税补贴。
通过继承、赠与等方式获得的房产,不享受上述补贴政策。
本通知发文之日前已完成新建商品房交易合同网签备案的,在本通知发文之日后通过退房再重新网签备案的(包括由同一家庭内其他人员换名购买),不享受以上购房补贴政策。
补贴时限和比例:
一、自发文之日起至 2022 年 6 月 30 日止,购房人完成新建商品房交易合同网签备案的,给予购房人实缴契税额的 40%补贴。
二、自 2022 年 7 月 1 日起至 2022 年 9 月 30 日止,购房人完成新建商品房交易合同网签备案的,给予购房人实缴契税额的 32%补贴。
三、自 2022 年 10 月 1 日起至 2022 年 12 月 31 日止,购房人完成新建商品房交易合同网签备案的,给予购房人实缴契税额的24%补贴。


例如:本次补贴后,6月30日以前买房,相当于首套房90㎡以下的面积按照0.6%来收;90㎡以上144㎡以下的面积按照0.9%来收。
《中华人民共和国契税法》于2020年08月11日通过,自2021年09月01日施行。目前,房产交易契税的征收依照财税〔2016〕23号《关于调整房地产交易环节契税 营业税优惠政策的通知》执行,即
(一)对个人购买家庭少有住房(家庭成员范围包括购房人、配偶以及未成年子女,下同),面积为90平方米及以下的,减按1%的税率征收契税;面积为90平方米以上的,减按1.5%的税率征收契税。
(二)对个人购买家庭第二套改善性住房,面积为90平方米及以下的,减按1%的税率征收契税;面积为90平方米以上的,减按2%的税率征收契税。
家庭第二套改善性住房是指已拥有一套住房的家庭,购买的家庭第二套住房。
家庭三套及以上住房、非住房按照3%的税率征收契税。
声明:本文由入驻焦点开放平台的作者撰写,除焦点官方账号外,观点仅代表作者本人,不代表焦点立场。

