安徽宣城:统一公积金贷款额度上限至50万元 人才增加10万元
扫描到手机,新闻随时看
扫一扫,用手机看文章
更加方便分享给朋友
来源:澎湃新闻
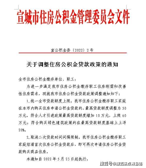
5月23日,安徽省宣城市住房公积金管理委员会发布《关于调整住房公积金贷款政策的通知》,自5月23日起,宣城市统一贷款额度上限。按照新政,宣城市住房公积金缴存职工家庭在宣城市内购买住房申请公积金贷款的,较高贷款额度调整为50万元。符合人才引进政策较高贷款额度增加10万元,上限60万元;符合购买绿色建筑政策的在较高贷款额度基础上上浮20%。
此外,取消二次贷款时间间隔限制。宣城市住房公积金缴存职工家庭结清首次住房公积金贷款后,即可再次申请住房公积金贷款购买商品住房。
在此之前,宣城曾对引进人才提高过住房公积金贷款额度。
今年3月3日,安徽省宣城市住房公积金管理中心发布《关于调整住房公积金贷款政策的通知》,对适用于《关于进一步加快人才集聚推动重点产业高质量发展的八条措施》的引进人才,经认定,其职工家庭在本地购买新建商品房的,首次使用公积金贷款的较高限额在现有基础上增加10万元。即:购买新建商品房的,宣城市区公积金贷款不超过50万元,县(市)公积金贷款不超过40万元。购买存量住房的,公积金贷款不超过40万元。
实行住房公积金贷款额度保底政策方面,对45周岁以下住房公积金缴存职工家庭,首次使用公积金贷款购买住房的,保底可贷额20万元。
声明:本文由入驻焦点开放平台的作者撰写,除焦点官方账号外,观点仅代表作者本人,不代表焦点立场。

