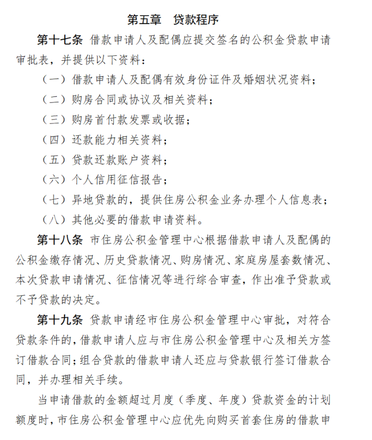
新政!关于优化青岛公积金的通知!
扫描到手机,新闻随时看
扫一扫,用手机看文章
更加方便分享给朋友
来源:卓易数据
近日,青岛青岛市住房公积金管理中心发布了——关于对《青岛市个人住房公积金贷款管理办法(征求意见稿)》征求意见的通知。
这一新的管理办法意味着公积金政策更加宽松。其中包括, 异地缴存公积金可在青岛申贷; 购买现房公积金贷款额度可上浮; 公积金中心可解除借款合同……一系列管理办法。

为充分发挥住房公积金制度的保障作用,加强个人住房公积金贷款管理,切实支持职工刚性和改善性住房需求,市住房公积金管理中心拟制了《青岛市个人住房公积金贷款管理办法(征求意见稿)》,现向社会公开征求意见。征求意见稿,对公积金申贷条件,贷款额度、期限和利率,贷款程序等进行明确规定。
异地缴存公积金可在青岛申贷
征求意见稿中明确,个人住房公积金贷款,是指青岛市住房公积金管理中心委托银行向符合条件的住房公积金缴存人发放的,定向用于购买本市国有土地上可以办理产权登记的自住住房的个人住房贷款。
在借款申请人须具备的条件中提到,借款申请人所购买的住房须为家庭(包括借款申请人、配偶及未成年子女)首套自住住房或第二套改善型自住住房;停止受理购买第三套及以上住房或者已经两次使用过公积金贷款的缴存人家庭的公积金贷款;借款申请人及配偶均无尚未还清的公积金贷款。同时明确,在异地缴存住房公积金的缴存人,符合上述申贷条件,可以持住房公积金业务办理个人信息表,按照规定要求向市住房公积金管理中心申请公积金贷款。
购买现房公积金贷款额度可上浮
对贷款额度的计算上,征求意见稿提到,符合下列情形之一的,可按一定比例上浮:在岛城缴存住房公积金的多子女家庭(同一家庭有两个及以上未成年子女)申请公积金贷款的;使用公积金贷款购买我市新建商品住房,经住房城乡建设主管部门认定为高品质住宅或达到现行绿色建筑评价标准一星级及以上等级的;灵活就业人员连续正常缴存满2年的,申请公积金贷款的,可在市住房公积金管理委员会规定的最高贷款额度范围内上浮;购买岛城商品房现房申请公积金贷款的,可在市住房公积金管理委员会规定的最高贷款额度范围内上浮;其他上级规定的情形。
对贷款期限的规定,征求意见稿提到,贷款期限以年为单位,最长不超过30年,且贷款到期日不得超过借款人法定退休年龄后5年。借款申请人申请的贷款期限不得高于抵押房产剩余土地使用年限。
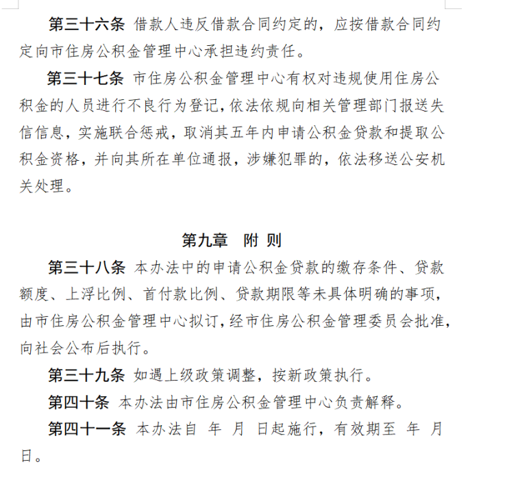
公积金中心可解除借款合同
在贷款偿还方面,征求意见稿提到,提前还款包括提前部分还款和提前还清全部剩余贷款。借款人提前偿还部分或全部贷款的,应符合相关业务规定并征得市住房公积金管理中心同意后,办理相关手续。
同时明确,出现下列情形之一的,市住房公积金管理中心有权单方面解除借款合同,要求立即偿还全部贷款本息,并有权处置借款人的抵押物,用于偿还全部贷款本息或要求保证人承担偿还贷款本息的连带责任:借款人使用虚假资料或隐瞒事实申请公积金贷款的(若贷款尚未发放,市住房公积金管理中心有权停止发放贷款);借款人未按合同约定用途使用公积金贷款的;借款人在借款期间停止缴存住房公积金的;借款人未按借款合同约定偿还贷款本息连续超过三个月或累计六个月的;未经市住房公积金管理中心同意,借款人将抵押物设立居住权、重复抵押、出售、出租、转让、抵偿债务、赠与或以其他形式擅自处分的。










声明:本文由入驻焦点开放平台的作者撰写,除焦点官方账号外,观点仅代表作者本人,不代表焦点立场。

