谁之过?透过青岛金沙乐府混凝土检测质量不合格的迷雾找真相
扫描到手机,新闻随时看
扫一扫,用手机看文章
更加方便分享给朋友
来源:相渝美好
青岛金沙乐府楼盘12栋楼委托第三方检测公司检测出来的混凝土结果全部不合格,开发商主动自爆家丑后,舆论哗然。听到消息的业主们估计是寝食难安。那么,这起质量事故背后,究竟是哪个环节的质量管理和验收失去控制了,哪个单位应该承担责任呢?
下面让我们透过迷雾找真相。
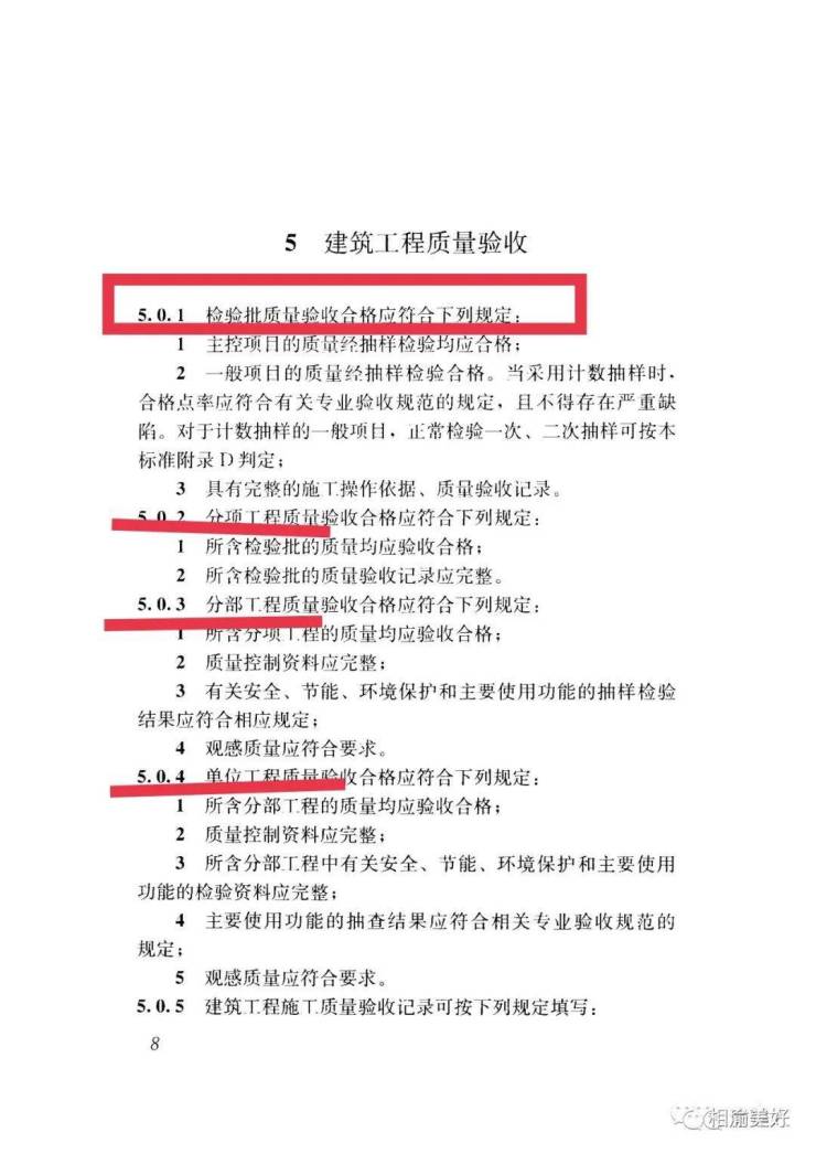
住建部2014年6月1日实施的《建筑工程施工质量验收统一标准》(文中简称《部验收标准》)第4.0.1条规定:“建筑工程质量验收应划分为单位工程、分部工程、分项工程和检验批。”
简单科普一下,单位工程由分部工程组成,分部工程由分项工程组成,分项工程由检验批组成。
那么,这些划分的验收层次,分别是怎么验收,由谁组织,哪些单位参与验收呢?
我们接着看《部验收标准》是如何要求的?
1、检验批的验收:“应由专业监理工程师组织施工单位项目专业质量检查员、专业工长等进行验收。”
参加的单位是监理单位、施工单位(总承包单位,下同)。组织的人员只要专业监理工程师即可,参加的人员就是施工单位项目部现场的管理人员。没有要求建设单位(开发商,下同)参加。
2、分项工程的验收:“应由专业监理工程师组织施工单位项目专业技术负责人等进行验收。”
这个层次的验收参加单位还是监理单位和施工单位(总承包单位),参加人员要求有点变化,要求施工单位的项目专业技术负责人也就是项目总工程师参加。
3、分部工程的验收:“应由总监理工程师组织施工单位项目负责人和项目技术负责人等进行验收。勘察、设计单位项目负责人和施工单位技术、质量部门负责人应参加地基与基础分部工程的验收。设计单位项目负责人和施工单位技术、质量部门负责人应参加主体结构、节能分部工程的验收。”
这个层次的验收,参加单位多了:监理单位、施工单位、勘察单位、设计单位。要求的人员级别高了,组织的人是总监理工程师,施工单位要求项目经理、总工程师和质量部门负责人都参加,勘察单位和设计单位都要求项目经理参加。
以上三个层次的验收,都没有要求建设单位参加。换句话说,建设单位对这四个环节的质量失控,可以不承担失职和管理责任。
4、单位工程的验收:“单位工程完工后,施工单位应组织有关人员进行自检。总监理工程师应组织各专业监理工程师对工程质量进行竣工预验收。存在施工质量问题时,应由施工单位整改。整改完毕后,由施工单位向建设单位提交工程竣工报告,申请工程竣工验收。建设单位收到工程竣工报告后,应由建设单位项目负责人组织监理、施工、设计、勘察等单位项目负责人进行单位工程验收。”
这个层次验收参加的单位:先是施工单位自检,再由监理单位和施工单位预验收,都符合验收要求后,最后,由建设单位组织监理、施工、设计、勘察等单位验收。组织的人变成了建设单位的项目负责人,参加的人员要求是各单位项目负责人(项目经理)、总监理工程师等。
从整个项目四个层次验收来看,监理单位和施工单位是全程参与,如果项目质量失控,难辞其咎。
作为投资人的建设单位,他可以是外行,委托监理单位全权管理,大可当甩手掌柜。
他作为最后验收才出场的大佬,等到出场的时候,其实已经无法根本改变现状了。
项目真出了质量事故,能整改当然是万幸,是好事。如果不能整改,又无法保证居住安全,推倒重来可能是少有的、也是最痛苦的选择。
因为,建设单位一旦让不合格产品按合格产品验收和交付后,他就必须对买房的小业主们负责到底了。毕竟,现在是质量终身负责制!
如果你是金沙乐府的开发商,施工单位是一个大名鼎鼎的央企,你会怎么选呢?#金沙乐府#青岛#混凝土不合格
声明:本文由入驻焦点开放平台的作者撰写,除焦点官方账号外,观点仅代表作者本人,不代表焦点立场。

