刚刚官宣!各大银行存量房贷降息幅度|固转浮操作
扫描到手机,新闻随时看
扫一扫,用手机看文章
更加方便分享给朋友
来源:卓易数据/王公子
12日早晨,中国银行、中国建设银行、农业银行等多家银行公告了下调存量房贷具体时间和具体幅度。
中国银行宣布,为贯彻落实党中央、国务院决策部署,促进房地产市场平稳健康发展,助力扩内需促消费,根据《中国人民银行公告[2024]第11号》和市场利率定价自律机制《关于批量调整存量房贷利率的倡议》相关要求,将于2024年10月25日起,对存量个人住房贷款利率进行批量调整。

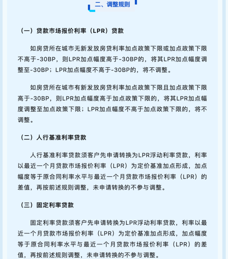
贷款市场报价利率(LPR)贷款方面,如房贷所在城市无新发放房贷利率加点政策下限或加点政策下限不高于-30BP,则LPR加点幅度高于-30BP的,将其LPR加点幅度调整至-30BP;LPR加点幅度不高于-30BP的,将不调整。
如房贷所在城市有新发放房贷利率加点政策下限且加点政策下限高于-30BP,则LPR加点幅度高于加点政策下限的,将其LPR加点幅度调整至加点政策下限;LPR加点幅度不高于加点政策下限的,将不调整。
人行基准利率贷款方面,人行基准利率贷款须客户先申请转换为LPR浮动利率贷款,利率以最近一个月贷款市场报价利率(LPR)为定价基准加点形成,加点幅度等于原合同利率水平与最近一个月贷款市场报价利率(LPR)的差值,再按前述规则调整,未申请转换的不参与调整。
固定利率贷款方面,固定利率贷款须客户先申请转换为LPR浮动利率贷款,利率以最近一个月贷款市场报价利率(LPR)为定价基准加点形成,加点幅度等于原合同利率水平与最近一个月贷款市场报价利率(LPR)的差值,再按前述规则调整,未申请转换的不参与调整。
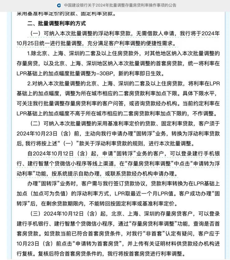
中国建设银行宣布,为贯彻落实中国人民银行公告〔2024〕第11号,积极响应市场利率定价自律机制《关于批量调整存量房贷利率的倡议》,中国建设银行拟于2024年10月25日对符合条件的存量商业性个人住房贷款利率进行批量调整。
具体来看,(一)可纳入本次批量调整的浮动利率贷款,无需借款人申请,中国建设银行将于2024年10月25日统一进行批量调整,充分满足客户利率调整的便捷性需求。
1.除北京、上海、深圳的二套及以上住房贷款外,对其他地区纳入本次批量调整的存量房贷,以及北京、上海、深圳地区纳入本次批量调整的首套房贷款,统一将利率在LPR基础上的加点幅度批量调整为-30BP,新的利率即日生效。
2.对纳入本次批量调整的北京、上海、深圳的二套及以上住房贷款,将利率在LPR基础上的加点幅度,调整为所在城市相应的二套房贷款利率加点下限。具体下限水平,可关注中国建设银行批量调整存量房贷利率的客户问答,或咨询贷款经办机构。当前约定利率在LPR基础上的加点幅度不高于所在城市相应的二套房贷款利率加点下限的,不作调整。
(二)可纳入本次批量调整的采用基准利率定价的贷款、固定利率贷款,客户须于2024年10月23日(含)前,主动向中国建设银行申请办理“固转浮”业务,转换为浮动利率贷款后,中国建设银行将按上述“(一)”款关于浮动利率贷款的规则,进行本次批量调整。
自2024年10月12日(含)起,申请“固转浮”业务的客户,可以登录建行手机银行、建行智慧个贷微信小程序等线上渠道,在“存量房贷利率调整”中点击“申请转为浮动利率”功能,按系统提示自助办理,或联系贷款经办机构申请办理。
办理“固转浮”业务时,客户需与中国建设银行签订贷款协议,贷款利率转换为在LPR基础上加点(加点可为负值)的浮动利率方式,LPR取最近一个月LPR值。客户成功办理“固转浮”后,在剩余贷款期限内,不能转回按固定利率或基准利率定价。
(三)2024年10月12日(含)起,北京、上海、深圳的存量房贷客户,可以登录建行手机银行、建行智慧个贷微信小程序,通过“存量房贷利率调整”功能,查询是否首套房贷款。如贷款当前已符合首套房贷条件,对中国建设银行“非首套”认定有疑问,客户应于10月23日(含)前点击“申请转为首套房贷”,并上传有关证明材料供贷款经办机构进行复核。复核后符合首套房贷条件的,中国建设银行将按首套房贷进行利率调整。
农业银行也宣布,为贯彻落实党中央、国务院决策部署,促进房地产市场平稳健康发展,按照《中国人民银行公告〔2024〕第11号》(以下简称《公告》)和《关于批量调整存量房贷利率的倡议》(以下简称《倡议》)要求,更好服务客户,农业银行现就调整存量商业性个人住房贷款(以下简称“房贷”)利率有关操作事项公告如下:
调整范围为,农业银行已发放的首套、二套及以上存量房贷。
具体来看,(一)在目前已取消新发放房贷利率加点下限的地区,对于在贷款市场报价利率(LPR)基础上加点幅度高于-30BP的存量房贷(含首套、二套及以上),将其加点幅度调整为-30BP。对于在LPR基础上加点幅度不高于-30BP的,不作调整。
(二)在目前存在新发放房贷利率加点下限的北京、上海、深圳等地区,对于在LPR基础上加点幅度高于-30BP的存量房贷(含首套、二套及以上),将其加点幅度调整为-30BP,且不低于所在城市目前执行的新发放房贷利率加点下限。对于在LPR基础上加点幅度不高于-30BP或不高于加点下限的,不作调整。
声明:本文由入驻焦点开放平台的作者撰写,除焦点官方账号外,观点仅代表作者本人,不代表焦点立场。

